This thread has been locked.

If you have a related question, please click the "Ask a related question" button in the top right corner. The newly created question will be automatically linked to this question.

[参考译文] SN74LVC8T245-Q1:整个总成件不能点亮、确认芯片VCC μ GND短路、主控板数据信号通道无输出 IC电源对地短路 μ s

Guru**** 2589280 points


请注意,本文内容源自机器翻译,可能存在语法或其它翻译错误,仅供参考。如需获取准确内容,请参阅链接中的英语原文或自行翻译。

https://e2e.ti.com/support/data-converters-group/data-converters/f/data-converters-forum/1549546/sn74lvc8t245-q1-vcc-gnd-ic

器件型号:SN74LVC8T245-Q1


工具/软件:

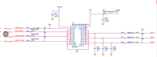
您好  整个总成件不能点亮、确认芯片VCC Ω GND短路、主控板数据信号通道无输出   IC电源对地短路  是什么原因造成的  如下是相关电路图 Ω  

谢谢 μ s

    

  • 请注意,本文内容源自机器翻译,可能存在语法或其它翻译错误,仅供参考。如需获取准确内容,请参阅链接中的英语原文或自行翻译。

    嗨、Kevin、

    我认为原理图上不会立即出现问题。 我们能否测试引脚之间是否存在任何短路/导通性? 在中出现了多少个器件这个问题、以及测试期间 VCCA/VCCB 和 OE 引脚上测得的电压是多少? VLED 的电压是多少?  
    此致、

    插孔

  • 请注意,本文内容源自机器翻译,可能存在语法或其它翻译错误,仅供参考。如需获取准确内容,请参阅链接中的英语原文或自行翻译。

    有两个问题  :   VCCA-OE1.24V、 VCCB-OEShort 电路    2 VCCA-OE1.487V  、VCCB-OE 电压从 2.2V 上升到 3.3V

  • 请注意,本文内容源自机器翻译,可能存在语法或其它翻译错误,仅供参考。如需获取准确内容,请参阅链接中的英语原文或自行翻译。

    尊敬的 Kevin:

    我不确定我是否理解、您能详细说明一下吗? 尽管您描述的是案例 1 和案例 2、将 1.24V 和 1.487V 施加到 OE、但原理图表明 OE 连接至 GND 的电压为 0V?  

    此致、

    插孔

  • 请注意,本文内容源自机器翻译,可能存在语法或其它翻译错误,仅供参考。如需获取准确内容,请参阅链接中的英语原文或自行翻译。

    使用万用表测得的数据为 VCCA-OE1.487V 和 VCCB-OE 电压从 2.2V 上升到 3.3V  显然、此测试结果是错误的    我测得其他芯片的 VCCA-OE 数据高于此电压    请忽略问题 1:VCCA-OE1.24V、VCCB-OEShort 电路 谢谢

  • 请注意,本文内容源自机器翻译,可能存在语法或其它翻译错误,仅供参考。如需获取准确内容,请参阅链接中的英语原文或自行翻译。

    有七种情况具有相同的性能

  • 请注意,本文内容源自机器翻译,可能存在语法或其它翻译错误,仅供参考。如需获取准确内容,请参阅链接中的英语原文或自行翻译。

    尊敬的 Kevin:

    您是否有显示异常和预期信号的波形? 我仍在尝试掌握所有细节。

  • 请注意,本文内容源自机器翻译,可能存在语法或其它翻译错误,仅供参考。如需获取准确内容,请参阅链接中的英语原文或自行翻译。

    编号   

  • 请注意,本文内容源自机器翻译,可能存在语法或其它翻译错误,仅供参考。如需获取准确内容,请参阅链接中的英语原文或自行翻译。

    Kevin、

    在此状态下、启动 FA/返回过程是有益的、可能是器件已损坏。  

    谢谢、
    插孔