请注意,本文内容源自机器翻译,可能存在语法或其它翻译错误,仅供参考。如需获取准确内容,请参阅链接中的英语原文或自行翻译。
器件型号: ADS7138-Q1
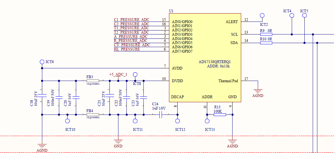
大家好、我们在其中一个应用中使用 ADC ADS7138QRTERQ1。 在该应用中、在另一个板上生成 5V 电源(使用开关模式电源生成 5V 电源)、然后通过连接器将其连接到安装 ADC 的基板。 使用相同的 5V 电源为 DVDD 供电、然后通过铁氧体磁珠和电容器连接至 AVDD、如下所示 ((+5 ADC 1)):
所以我的问题是、这是为模拟电源 (AVDD) 供电的正确方法吗? 还是应该使用基准电源来在 ADC 中具有良好的精度? 请告诉我。
