Other Parts Discussed in Thread: AMC1336
请注意,本文内容源自机器翻译,可能存在语法或其它翻译错误,仅供参考。如需获取准确内容,请参阅链接中的英语原文或自行翻译。
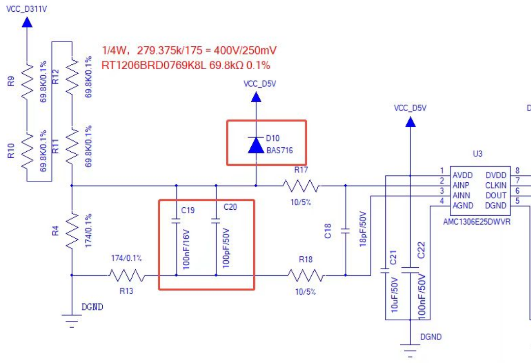
器件型号: AMC1306E25
主题中讨论的其他器件: AMC1336
尊敬的团队:
客户目前正在开发总线电压检测电路。 根据数据表说明、在差分输入的低端输入中串联了一个与检测到的电阻相等的匹配电阻器。 是否需要向该差分输入端添加其他保护电路(例如用于防止过压钳位的二极管)? 是否可以将 RC 添加到输入部分?

