Other Parts Discussed in Thread: ADS8689
器件型号: ADS8689
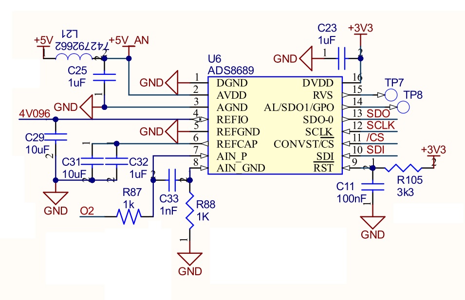
在新的模拟输入板中、我们使用 ADS8689IPW 模数转换器。
在调试过程中、我们注意到转换值有一种奇怪的行为:(仅限)在某些输入电压等级下、转换点具有平均值(预期的值,涉及到转换后的电压输入)、而且在其他两个不同的精确级别上也有许多值、这两个值都与预期值相差±256 点。 显然、这些值是错误的。
这种模式每 20mV 发生一次(同样对应于 256 个点、因为我们使用单极 5.12V 输入范围)。 在不同于这些 20mV 倍数的每一个其他输入电压电平上、转换结果都是完美的、只有一个明确定义的平均值。
在我们的应用中、ADC 采用 5V 单电源、它使用内部电压基准。 SPI 信号由 FPGA 精确管理、转换时间为 5us、采集时间为 75us、在 2MHz 和 16 位帧下进行通信。 (初始配置是上电后的 32 位 0xD014_000b 帧。)
我们不使用 RVS 引脚、但在调试期间、我们确认转换时间始终为 1us、即使在结果值错误的情况下也是如此。 此外、在错误的转换时、我们还验证了错误的二进制结果是否有效地对应于 SDO 信号位(即 SPI 通信可以)。
在调试过程中、逐渐排除 ADC 外部的所有其他电路。 我们会绕过模拟输入调节级、最后将输入源直接连接到 ADC(没有注意到问题的差异)。 我们验证了不同输入电压发生器的问题(Fluke 724 校准器、FNIRSI SG-004A 信号发生器,简单的线性电源甚至简单的电池)。 我们监控了电源电压、没有发现良好转换和不良转换之间的差异、甚至用外部直流实验室替换了电路板的原始电源。 我们监控了电压基准(甚至断开了所有外部高阻抗电路)、而没有发现良好转换和不良转换之间的差异。
ADC 原理图来自其数据表的指示。 在输入引脚 AIN_P 和 AIN_GND 上、提供 1KR 串联电阻和 1nF 并联电容器。
您会在不同的输入电平下看到大约 1300 个转换值的图像,并且您可以轻松地看到两个明确定义的电平下的错误值 — 28160pts~2.2V 和 28416pts~2.22V。
您还可以在其中找到 ADC 的原理图和 SPI 帧的示波器图像。
问题是什么? 这是一个已知问题吗? 如何求解它(SW 均值计算除外)?
谢谢、Roberto。



