This thread has been locked.

If you have a related question, please click the "Ask a related question" button in the top right corner. The newly created question will be automatically linked to this question.

[参考译文] ADS1294:PGA '当对人体施加适当的 1/2 Vs 偏置时设置栏杆

Guru**** 2693225 points

Other Parts Discussed in Thread: OPA376, ADS1294

请注意,本文内容源自机器翻译,可能存在语法或其它翻译错误,仅供参考。如需获取准确内容,请参阅链接中的英语原文或自行翻译。

https://e2e.ti.com/support/data-converters-group/data-converters/f/data-converters-forum/1596834/ads1294-pga-s-railing-when-appropriate-mid-supply-bias-is-applied-to-body

器件型号: ADS1294
主题中讨论的其他器件: OPA376

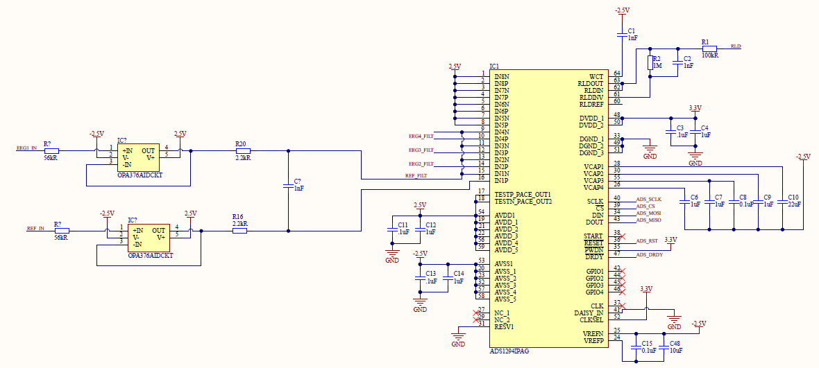
我们正在利用 ADS1294 开发基本的 EEG 采集器件。 我们的前端目前包含 2 个用于信号+参考的有源/干电极和 1 个用于通过 RLD 进行偏置的干电极。 有源部分由配置为同相单位增益缓冲器的双电源 OPA376 组成。  

ADS 由双电源供电。 目标是实现+–2.5V、但目前 AVSS 约为–1.96V。  

另外、在使用电压表测量 RLD 的直流输出时、我得到的读数为 1.7V、而仅使用内部生成的 1/2 Vs。

从概念的角度来看、我不知道这可能是什么原因造成的。 我在下面附上了一张原理图图片。  

谢谢你。 image.png

  • 请注意,本文内容源自机器翻译,可能存在语法或其它翻译错误,仅供参考。如需获取准确内容,请参阅链接中的英语原文或自行翻译。

    您好、Matthew、

    为 AVDD、AVSS 和 DVDD 电压轨供电是什么? 您能否从电源输出断开负载并验证 AVSS 是否按预期调节至–2.5V?

    此致、

    Ryan

  • 请注意,本文内容源自机器翻译,可能存在语法或其它翻译错误,仅供参考。如需获取准确内容,请参阅链接中的英语原文或自行翻译。

    您好、Ryan、  

    我附上了电源原理图的照片。 当断开所有负载(有源缓冲器和 ADS1294)时、我确实读取到适当的–2.5V。 当我仅断开有源电极并使 ADS1294 保持活动状态时、我读数大约为–2.48v。

    谢谢、  

    Matthew

  • 请注意,本文内容源自机器翻译,可能存在语法或其它翻译错误,仅供参考。如需获取准确内容,请参阅链接中的英语原文或自行翻译。

    您好、Matthew、  

    根据我的电子邮件、我们离线继续讨论。 谢谢!

    此致、

    Ryan