This thread has been locked.

If you have a related question, please click the "Ask a related question" button in the top right corner. The newly created question will be automatically linked to this question.

[参考译文] ADS1292R:ADS1292R

Guru**** 2551110 points
Other Parts Discussed in Thread: ADS1292R

请注意,本文内容源自机器翻译,可能存在语法或其它翻译错误,仅供参考。如需获取准确内容,请参阅链接中的英语原文或自行翻译。

https://e2e.ti.com/support/data-converters-group/data-converters/f/data-converters-forum/584828/ads1292r-ads1292r

部件号:ADS1292R

根据所附 图像(ADS292R前端),

我们需要使用呼吸系统的单导联心电图的备用配置。 我们需要放置上拉和下拉10M电阻器,以保护芯片的IN2P (PIN6)和IN2N (PIN5)引线 作为除颤器保护电路。  请建议使用备用电路。

谢谢,此致,

拉胡尔

  • 请注意,本文内容源自机器翻译,可能存在语法或其它翻译错误,仅供参考。如需获取准确内容,请参阅链接中的英语原文或自行翻译。
    使用上述类似电路,我们还计划设计带有除颤器保护电路的3导联心电图(使用所有四根导联线)。 最佳方法是什么?
  • 请注意,本文内容源自机器翻译,可能存在语法或其它翻译错误,仅供参考。如需获取准确内容,请参阅链接中的英语原文或自行翻译。
    您好,Rahul,

    在论坛上有几个帖子涉及除颤器保护电路,请查看它们,如果您需要更多信息,请告诉我们。

    e2e.ti.com/.../180.3458万

    e2e.ti.com/.../195.4072万

    e2e.ti.com/.../59.737万
  • 请注意,本文内容源自机器翻译,可能存在语法或其它翻译错误,仅供参考。如需获取准确内容,请参阅链接中的英语原文或自行翻译。

    谢谢Tom Hendrick。

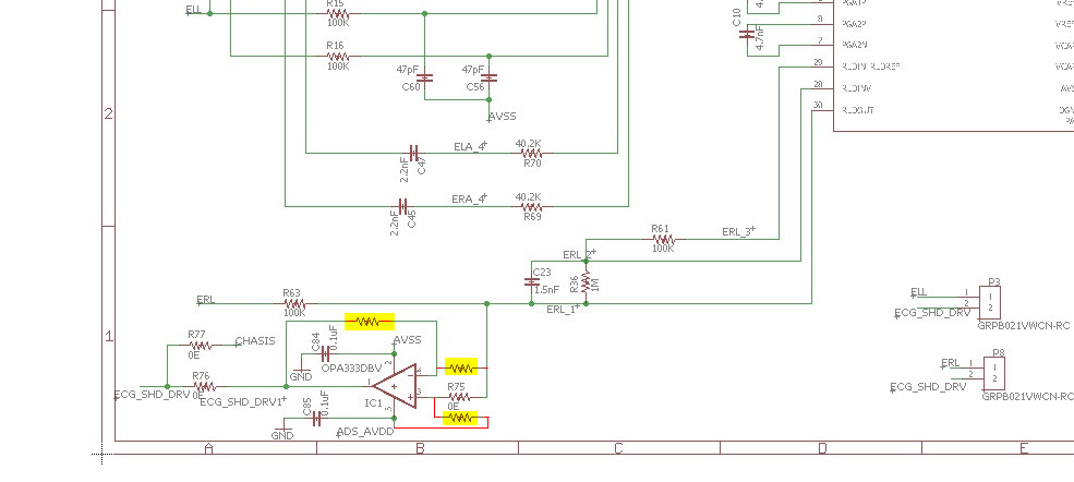
    请告诉我10M电阻器R66,R72,R64和R62的功能是什么?

  • 请注意,本文内容源自机器翻译,可能存在语法或其它翻译错误,仅供参考。如需获取准确内容,请参阅链接中的英语原文或自行翻译。
    您好,Rahul,

    CH1是交流耦合的,因此10M电阻器将共模输入设置为中间电源。
  • 请注意,本文内容源自机器翻译,可能存在语法或其它翻译错误,仅供参考。如需获取准确内容,请参阅链接中的英语原文或自行翻译。

    谢谢Tom

  • 请注意,本文内容源自机器翻译,可能存在语法或其它翻译错误,仅供参考。如需获取准确内容,请参阅链接中的英语原文或自行翻译。
    如果填充了R41和R117,ERL和ECG_SHD_DRV连接到同一网络。 这样连接是否正常? (我的意思是,我们可以在电路中使用ERL和SHIELD)还是应该在相同的操作中使用ERL或ECG_SHD_DRV?
  • 请注意,本文内容源自机器翻译,可能存在语法或其它翻译错误,仅供参考。如需获取准确内容,请参阅链接中的英语原文或自行翻译。
    您好,Rahul,

    通常,对于ADS1292R,您可以使用其中一个,而不是两者。 EVM上未安装屏蔽组件。
  • 请注意,本文内容源自机器翻译,可能存在语法或其它翻译错误,仅供参考。如需获取准确内容,请参阅链接中的英语原文或自行翻译。

    在下面的示例中,我们要使用两种情况进行实验。
    CASE1]将“ERL”连接至 ADS (引脚28,29和30),并将“ECG_SHD_DRV”连接至“Chasis”接地。 [我们将DNI R75和R76]

    CASE2]将"ECG_SHD_DRV"连接到ADS (引脚28,29和30)。 [DNI R77]和ERL将浮动[DNI R63]

    请看看这两种方法是否都适合继续,或者我们是否需要做一些额外的更改?



  • 请注意,本文内容源自机器翻译,可能存在语法或其它翻译错误,仅供参考。如需获取准确内容,请参阅链接中的英语原文或自行翻译。

    您好,Rahul,

    这看起来是正确的。  您可能会考虑添加几个电阻器,如下所示。  这将为您提供将RLD信号反转至屏蔽的选项。  您需要DNI 'R75'并将R添加到ADS_AVDD,将R添加到IN-和 将R添加到反馈路径中。