This thread has been locked.

If you have a related question, please click the "Ask a related question" button in the top right corner. The newly created question will be automatically linked to this question.

[参考译文] ADS8361:输出错误

Guru**** 2526700 points
Other Parts Discussed in Thread: ADS8361, ADS8361EVM

请注意,本文内容源自机器翻译,可能存在语法或其它翻译错误,仅供参考。如需获取准确内容,请参阅链接中的英语原文或自行翻译。

https://e2e.ti.com/support/data-converters-group/data-converters/f/data-converters-forum/580375/ads8361-output-mistake

部件号:ADS8361
主题中讨论的其他部件: REF5025

您好,

ADS8361输出为0或FFFF。 有人能帮你检查错误吗? 谢谢。

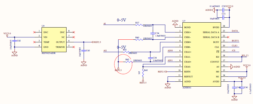
示意图,

正时图

输出(测试波形)

  • 请注意,本文内容源自机器翻译,可能存在语法或其它翻译错误,仅供参考。如需获取准确内容,请参阅链接中的英语原文或自行翻译。

    您好,Walsh,

    示意图显示您正在使用外部参考REF5025。

    REFOUT引脚是缓冲内部参考的输出,我怀疑将此引脚连接到GND可能会导致问题。  

    查看ADS8361EVM评估板原理图,当通过跳线W1和使用内部参考时,REFOUT引脚可以连接到REFIN

    当通过删除W1使用ext Reference时,REFOUT保持浮动。

    http://www.ti.com/lit/ug/slau094a/slau094a.pdf


    是否可以从GND断开REFOUT引脚以查看是否获得有效转换?

    谢谢,此致,

    路易斯

  • 请注意,本文内容源自机器翻译,可能存在语法或其它翻译错误,仅供参考。如需获取准确内容,请参阅链接中的英语原文或自行翻译。
    您好,Luis,

    谢谢。 是的,您说得对。

    我们检查原理图并发现REFOUT连接问题,现在可以断开REFOUT与GND的连接。

    谢谢!

    Walsh