This thread has been locked.

If you have a related question, please click the "Ask a related question" button in the top right corner. The newly created question will be automatically linked to this question.

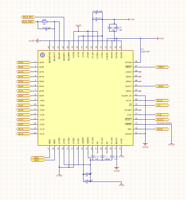
[参考译文] [ads1299]我的ads1299电路不工作(在Ocilloscope处VCAP1显示为-1.1V)

Guru**** 2581345 points
Other Parts Discussed in Thread: ADS1299

请注意,本文内容源自机器翻译,可能存在语法或其它翻译错误,仅供参考。如需获取准确内容,请参阅链接中的英语原文或自行翻译。

https://e2e.ti.com/support/data-converters-group/data-converters/f/data-converters-forum/579237/ads1299-my-ads1299-circuit-doesn-t-work-vcap1-appear--1-1v-at-ocilloscope

在“线程:ADS1299”中讨论的其他部件

您好,我是相生。我正在使用openBCI电路制作EEG板。

这一个

调节器工作正常。 (5V输入,DVDD 3V,AVSS -2.5V,AVDD 2.5V)

但是我的电路不能运行SPI

我找到了文档ads1299,所以我找到了有关VCAP1的信息。

当我在VCAP1处使用示波器时,出现-1.1V

我不知道为什么VCAP1为-1.1V

请回答我的问题

我在一个多月的时间里一直在考虑这一点