This thread has been locked.

If you have a related question, please click the "Ask a related question" button in the top right corner. The newly created question will be automatically linked to this question.

[参考译文] ADS8317:用于ADS8317的差动放大器

Guru**** 2538950 points
Other Parts Discussed in Thread: ADS8317, THS4551, THS4521

请注意,本文内容源自机器翻译,可能存在语法或其它翻译错误,仅供参考。如需获取准确内容,请参阅链接中的英语原文或自行翻译。

https://e2e.ti.com/support/data-converters-group/data-converters/f/data-converters-forum/603712/ads8317-differential-amplifier-for-ads8317

部件号:ADS8317
主题中讨论的其他部件: THS4551THS4521

您好,

我想将4131用于ADS8317的输入放大器。

ADS8317的差动输入是否有参考设计?

是否有任何建议的运算放大器不是ths 4131?

此致,

Seishin

  • 请注意,本文内容源自机器翻译,可能存在语法或其它翻译错误,仅供参考。如需获取准确内容,请参阅链接中的英语原文或自行翻译。

    您好,Seishin,
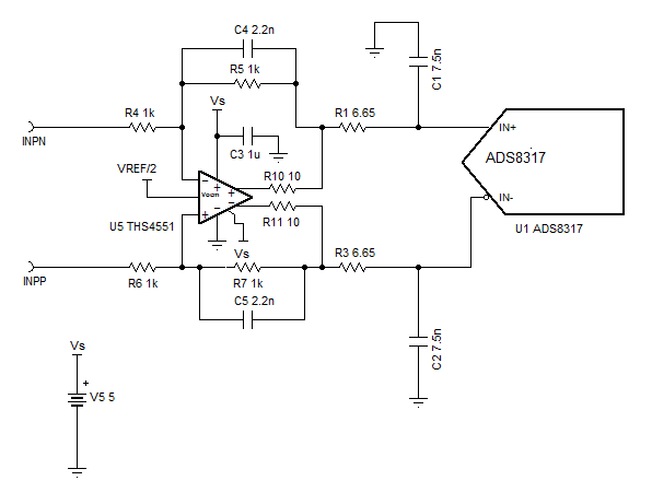
    如果您的设计不需要双极+/-15V电源,THS4551和THS4521是最佳的单极电源(5V)全差动放大器,可以驱动ADS8317。  所附为使用THS4551且增益=1V/V的电路示例  根据您的输入信号要求:信号幅值, 共模电压和频率;我们可以修改电路以获得最佳增益和带宽。  

    如果您有任何疑问,请告知我们。

    谢谢,此致,

    Luis Choye

  • 请注意,本文内容源自机器翻译,可能存在语法或其它翻译错误,仅供参考。如需获取准确内容,请参阅链接中的英语原文或自行翻译。

    尊敬的Luis:

    非常感谢您的详细信息。
    运算放大器的电源使用单极。
    我将参考此电路示例。

    此致,
    Seishin