This thread has been locked.

If you have a related question, please click the "Ask a related question" button in the top right corner. The newly created question will be automatically linked to this question.

[参考译文] ADS8685:SPI编程

Guru**** 2386620 points
请注意,本文内容源自机器翻译,可能存在语法或其它翻译错误,仅供参考。如需获取准确内容,请参阅链接中的英语原文或自行翻译。

https://e2e.ti.com/support/data-converters-group/data-converters/f/data-converters-forum/596295/ads8685-spi-programming

部件号:ADS8685

支持路径:/产品/开发和故障排除/主板布局或设计注意事项帮助/

请帮助我了解此芯片的SPI编程协议。 我要读取和配置寄存器,并读取ADC输出数据。 由于数据表根本不容易理解,我需要清楚的示例来展示如何读取任何寄存器,写入任何寄存器和读取ADC数据。

以我的案例为例:

1-我需要确切知道读取range_sel_REG需要发送的32位。

2- 我需要确切知道我需要写range_sel_REG的32位是什么才能选择DE范围:+-3 x Vref和Internal Reference。

3-如果使用默认协议(SPI-00-S),如何从芯片中检索ADC数据以及如何形成数据(16位,32位等)。  我是否需要发送任何命令才能读取ADC输出数据?

4-如果我将范围配置为+3 x Vref和Internal Reference,将无符号INT数据转换为float的公式是什么?

5-我必须先发送所有数据MSB吗? 芯片中的所有数据都是MSB优先?

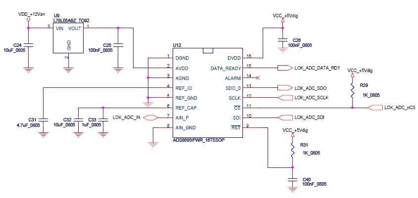
这是我的示意图:

  • 请注意,本文内容源自机器翻译,可能存在语法或其它翻译错误,仅供参考。如需获取准确内容,请参阅链接中的英语原文或自行翻译。

    您好Ricardo,

    我们尝试 让我们的数据表 涵盖用户有效使用设备所需的所有方面,也许我可以帮助您与设备进行通信。

    数据表的第41页 中有一个典型数据传输帧的示例。 它需要32 SCLK,如果有较小的SCLK,则不会运行,如果有较长的时间,请确保设备的最后32位是所需的命令。

    这是MBS优先于LSB (图3和图4可以提供帮助),或者第44页上的计时图(如下所示)也可以帮助从设备读取数据

    此致,Cynthia