主题中讨论的其他器件:ADS1258
您好、先生、
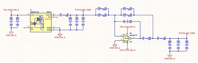
我们使用 ADS1258作为单端模式、所有 GPIO 作为输出。 START 和 RESET 有2个选项。 我们使用上拉。 原理图随附。 寄存器配置如下。
CONFIG0_DEFAULT = 0x0A;//| CONFIG0_BYPA_MASK;
CONFIG1_DEFAULT = 0xF0;
MUXSCH_DEFAULT = 0x00;
MUXDIF_DEFAULT = 0x00;
MUXSG0_DEFAULT = 0x08;
MUXSG1_DEFAULT = 0x00;
SYSRED_DEFAULT = 0x00;
GPIO_DEFAULT = 0x00;
GPIOD_DEFAULT = 0x00;

我可以使用上述配置测量 AIN3。 此外、我还可以看到 CONFIG0_BYPA 效果、正如我所期望的那样。 但我测量一些偏移电压。
Muxoutn 始终为267mV。 是否设置 CONFIG0_BYPA 寄存器无关紧要。
如果施加253mV、AIN3测量值为244、65mV。 如果施加-253mV、则测量值为-251、90mV。
通过调整 MUXSGx 寄存器、AIN12为8、79mV。
通过调整 MUXSGx 寄存器、AIN13为10、39mV。
通过调整 MUXSGx 寄存器、AIN14为12、02mV。
通过调整 MUXSGx 寄存器、AIN15为12、57mV。
我们还分离 U4、R20和 R22。 但问题仍然存在。
您能解释一下为什么我在 MUXOUTN 上看不到 AINCOM 电压?
我们为 DVDD 提供3.3V 电源。 当 START 引脚为低电平时、我可以通过万用表测量3.3V 电压。 但是、当 START 引脚为高电平时、该电压会变为3.5V。 然后、我断开 START 引脚上拉电阻以测量 ADC 数字引脚。 当 START 引脚为低电平时、ADC START 引脚将变为4mV。 但是、当 START 引脚为高电平时、该电压会变为4.44V。
提前感谢。
Murat

