大家好!
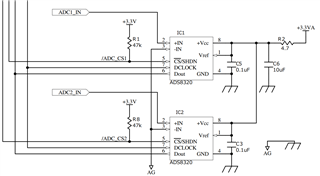
我有一个项目使用 ADS8320.Schematic、如下所示

加电后、不进行任何通信、 电流消耗约54uA。 断电后再接通、电流消耗不固定在54uA、27uA 或0.44uA。请让我们来看看如何设置 ADS8320进入断电模式。
谢谢,最棒的地方!
This thread has been locked.
If you have a related question, please click the "Ask a related question" button in the top right corner. The newly created question will be automatically linked to this question.
您好、Hanh、
感谢您的发帖。
在两个器件上电和断电时、您保持断电的时间有多长? 旁路电容器 C6、C3和 C5在断电期间可能需要一些时间才能完全放电。 充满电后、我想在不进行转换时电流消耗会降低。
/CS 控制信号的状态是什么? 为了 完全进入断电模式、请仔细检查/CS =高电平。 转换完成后、该器件将节省一些功耗、但当/CS 为高电平且禁用接口时、会出现全断电模式。
此致、
Ryan