请注意,本文内容源自机器翻译,可能存在语法或其它翻译错误,仅供参考。如需获取准确内容,请参阅链接中的英语原文或自行翻译。
器件型号:ADS1015 您好,
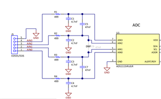
我想确认这些交流电容。 所需的所有功能。 C5/C7放置在用户指南的引脚7/6和引脚4/5之间。 客户在单端设计4通道输入 我们是否仍然需要 C5和 C7? 我还看到 AIN 引脚上有 RC 滤波器。 它们是否仍然必要、并遵循这些 RC 值?

This thread has been locked.
If you have a related question, please click the "Ask a related question" button in the top right corner. The newly created question will be automatically linked to this question.
您好,
我想确认这些交流电容。 所需的所有功能。 C5/C7放置在用户指南的引脚7/6和引脚4/5之间。 客户在单端设计4通道输入 我们是否仍然需要 C5和 C7? 我还看到 AIN 引脚上有 RC 滤波器。 它们是否仍然必要、并遵循这些 RC 值?
