主题中讨论的其他器件: AFE5818
您好、TI 专家
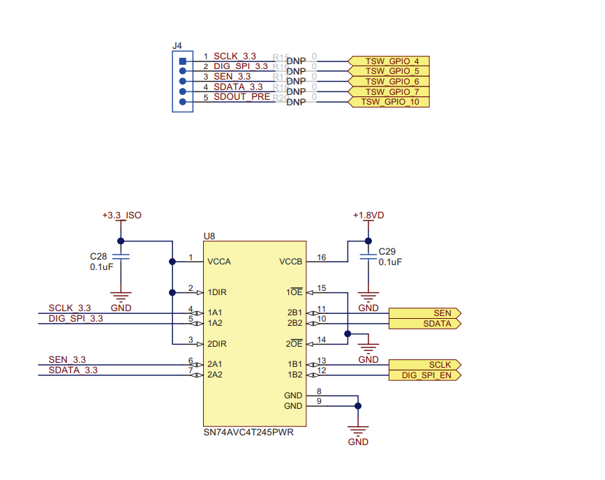
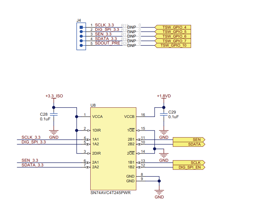
现在我手上有一个 afe5818evm。 然后、我使用我的 kintex-7开发板与 afe5818evm 进行 SPI 通信、配置内部寄存器、并根据用户手册删除 R22。 该电路板由开发板的5V 电源供电、但数据似乎无法写入。 我们发现 afe5818evm_ SPI_EN 引脚的外部 SPI 接口存在问题、但 afe5818芯片手册中的 SPI 通信信号线没有该引脚、 在最终连接的原理图中、发现无法找到信号、因此我想问 SPI 通信是否需要该信号、如果需要、最终连接到芯片的哪个引脚、以及如何控制它?
此外 、在《afe5818evm 用户指南》的用户手册和《afe5818手册》中找不到 DIG_SPI_EN 信息、您能帮助找到它吗?
此致、
Thomas


