主题中讨论的其他器件:ADS1258、 ADCPro
您好!
我想知道 ADS1258 EVM 中有多少差分基准以及如何启用它。
谢谢 
This thread has been locked.
If you have a related question, please click the "Ask a related question" button in the top right corner. The newly created question will be automatically linked to this question.
您好!
我想知道 ADS1258 EVM 中有多少差分基准以及如何启用它。
谢谢 
您好、Samarth、
可通过 ADS1258 EVM 上的开关 S1和 S2设置差分基准电压。 如果选择了 REFP/REFN、则需要向 J1A 接头上的 EREFN 和 EREFP 引脚施加差分基准电压。
如果您选择 AVSS/AVDD、则会向 AVDD - AVSS 的 ADC 施加差分基准电压(将为~5V)。
如果您选择 DAC/GND、则集成 DAC 的输出电压将施加到 ADC 的差分基准电压引脚。 但是、DAC 输出电压由 ADCPro 软件设置、因此我不会选择此选项、因为您不是在应用中使用 ADCPro 软件(而是使用 tensy 控制器)。
布莱恩
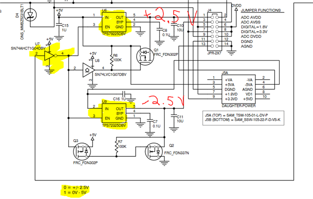
您好、Samarth、
请参阅 ADS1258 EVM 用户指南第37页上的 EVM 原理图。
如下所示、将 U7的输入接地可将输出设置为3.3V、从而开启两个 LDO。 这会将 U6的输出设置为2.5V、而 U9的输出为-2.5V。 然后、这些电压分别路由到 AVDD 和 AVSS。
请注意、如果您尚未通过 J5A 将3.3V 连接到 EVM 上的 DVDD、则还需要这样做。 确保 Tensy 控制器的 IO 接口也使用相同的逻辑电平(3.3V)。
DAC 通过 I2C 进行控制。 您应该能够通过 J6A 接头连接到 I2C 线路(SCL 和 SDA)。 我将留给您来了解如何使用 Tensy 控制器来实现这一点、因为这不是 TI 产品。

布莱恩
你(们)好,Bryan
我要写这些行
ADS.SetRegisterValue (CONFIG0、MUXMOD_FIXED | CLKENB_ENABLE);
ads.SetRegisterValue (config1、IDLMOD_SLEEP | DRATE_1);
ADS.SetRegisterValue (MUXSCH、AINP1);
其中#define MUXSCH 0x02 //多路复用器固定通道寄存器
#define MUXMOD_FIXED B00100000 //固定通道模式
#define AINP1 B00010000 //选择 AINP1
#define CLKENB_ENABLE B00001000 //启用 CLKIO 时的时钟输出(默认)
#define DRATE_1 B00000001 // DRATE 6168 SPS
#define IDLMOD_SLEEP B10000000 //选择睡眠模式(默认)
我已经将 AICOM 保持在浮动状态、并且必须将 A0接地以获得任何正确的输出
