This thread has been locked.

If you have a related question, please click the "Ask a related question" button in the top right corner. The newly created question will be automatically linked to this question.

[参考译文] AMC1336:AMC1336数据线输出下拉-对吧?

Guru**** 2511985 points
Other Parts Discussed in Thread: AMC1336

请注意,本文内容源自机器翻译,可能存在语法或其它翻译错误,仅供参考。如需获取准确内容,请参阅链接中的英语原文或自行翻译。

https://e2e.ti.com/support/data-converters-group/data-converters/f/data-converters-forum/896990/amc1336-a-pull-down-on-the-output-of-the-amc1336-data-line--ok

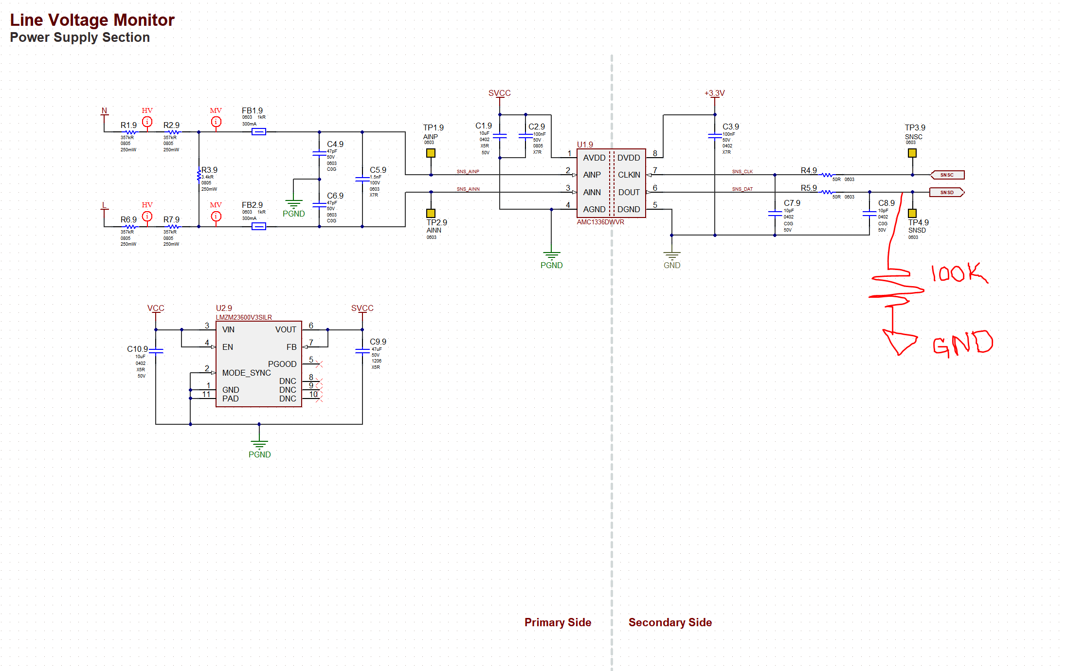
器件型号:AMC1336
团队、大家之前为我们回顾的线路感应电路目前在晶圆厂中、 但我今天了解到、我们需要在系统处理器上多路复用 AMC1336的数据线路输出、其信号在关断时具有高阻抗、但在启动时需要上拉或下拉(100k)。

  我认为在启动时在这个引脚上有一个100k 接地应该是可以的、因为我假定输出是一个缓冲 CMOS 输出或者相似的输出。 那么、再说一次-我们知道他们对假设的看法。 )  


我们是否允许在该数据线上有100k 的下拉电阻?

  • 请注意,本文内容源自机器翻译,可能存在语法或其它翻译错误,仅供参考。如需获取准确内容,请参阅链接中的英语原文或自行翻译。

    您好、Cody、

    在 AMC1336的 DOUT 上放置一个100k 下拉电阻器时、我不能想到任何问题。  否则、电路如何工作?

  • 请注意,本文内容源自机器翻译,可能存在语法或其它翻译错误,仅供参考。如需获取准确内容,请参阅链接中的英语原文或自行翻译。

    大家好

    感谢您能很快回来。 嗯... 到目前为止、它在原理图上看起来很棒)。 不知道它是否会实际工作。  )

    我们将其放入晶圆厂中、以便在几天前制作电路板。 这是一个大型电源解决方案的一部分、一旦电路板返回、我们将会在一周左右的时间内得到关注、但我会告诉您它是如何发展的。 感谢您在这方面的帮助。  


    Cody

  • 请注意,本文内容源自机器翻译,可能存在语法或其它翻译错误,仅供参考。如需获取准确内容,请参阅链接中的英语原文或自行翻译。

    好的-只需注意 VINn/VINp 上的共模输入限制。  让我们知道它是怎么发展的!