主题中讨论的其他器件: THS4521
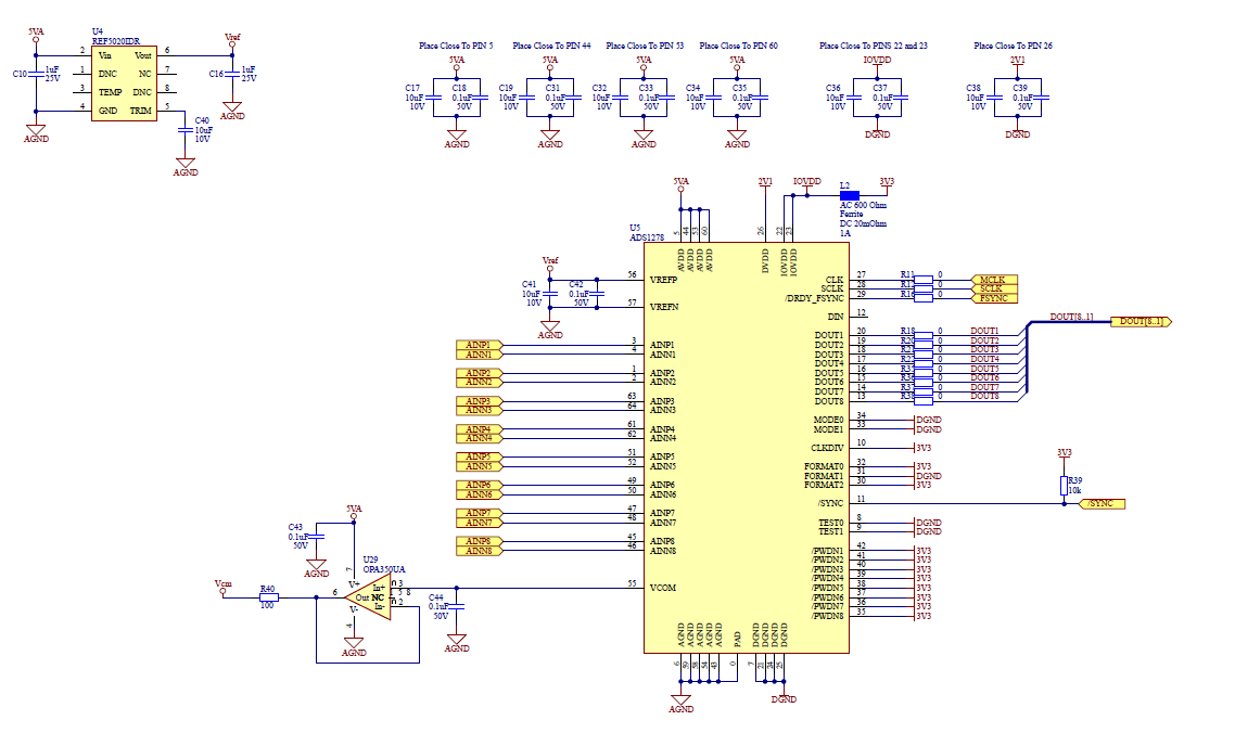
我已经在 https://e2e.ti.com/support/data-converters/f/73/t/896978上发布了我在10个新修订版(REV D)板中的1个电路板上遇到的这个问题
我最初以为我在1块电路板上发现了一块坏芯片、然后将其发送回装配室以更换它。 将电路板放回并正常工作、因此我已解决了问题。
现在、在一个工作正常的附加电路板上、所有 DOUT 线路均为低电平的情况下也出现了同样的问题。 使用 ADS1278将设计或布局从 REV C 更改为 REV D 时没有任何变化、并且有一个 REV C 板运行了一年多、没有任何问题。
我确实使用靠近 ADC 的铁氧体磁珠连接 AGND 和 DGND。 当我测量 AGND 和 DGND 之间的电势时、电压仅为~20-25mV、完全符合规格、因此我认为这不是问题所在、并且 REV C 板上的接地以这种方式连接、而 REV C 板上从未显示过此问题。
如果有任何额外的帮助、我们将不胜感激。
谢谢、
Eric

