主题中讨论的其他器件: PGA281、 REF3125、 OPA350
尊敬的先生/女士:
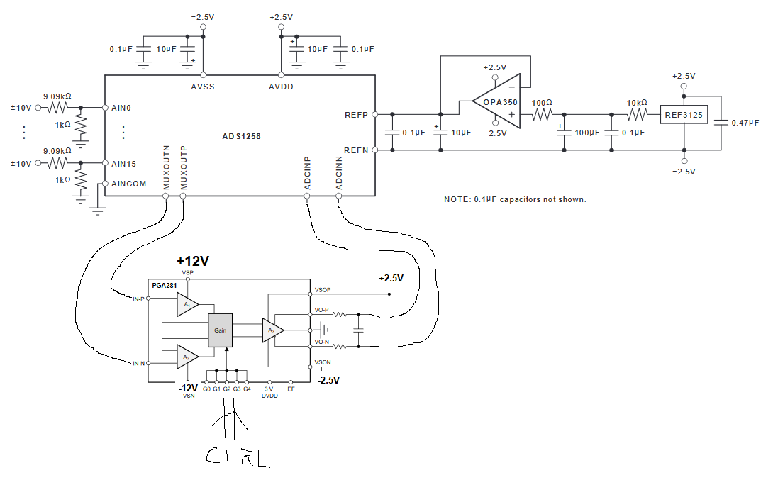
我想使用具有双极±1V 输入 AI_D0…的 TI ADC ADS1258 D15涵盖平衡和不平衡信号、请参阅应用手册(IC 数据表)的以下原始内容。
1.我希望使用 PGA281并希望 PGA281能够为信号提供增益和衰减、以增加动态范围。 如果是、有任何关于如何将其连接到 ADS1258的建议?
2、 双极性操作是否保持不变?
3.这对平衡信号和不平衡信号都有效吗?
对于上面的电路、我们需要双极输入。 VREFN 引脚30 -2.5V 和 VREFP 引脚31 +2.5V 不应该? 目前、VREFP 似乎与 GND…有关
5.以下连接是否正常? 我是不是说 VOCM 引脚是高阻抗输入、必须由外部电压驱动、通常接近中间电源。 输出信号在共模电压(VOCM)周围完全差分。 为了提供最宽的信号振幅范围、VOCM 输入引脚通常被连接至中间电源电压。 VOCM 是一个高阻抗输入、需要在电源边界内通过外部连接至电压。 如果 VOCM 引脚保持悬空、则输出共模电压未定义、放大器将无法正常工作。 VOCM 输入的可用电压范围在"电气特性"中指定、必须加以观察。
最佳 Rgds、
公里/小时



