This thread has been locked.

If you have a related question, please click the "Ask a related question" button in the top right corner. The newly created question will be automatically linked to this question.

[参考译文] ADS8588S:16位总线的并联

Guru**** 2668435 points

Other Parts Discussed in Thread: ADS8588S

请注意,本文内容源自机器翻译,可能存在语法或其它翻译错误,仅供参考。如需获取准确内容,请参阅链接中的英语原文或自行翻译。

https://e2e.ti.com/support/data-converters-group/data-converters/f/data-converters-forum/938692/ads8588s-paralleling-of-16-bit-bus

器件型号:ADS8588S

您好、TI、

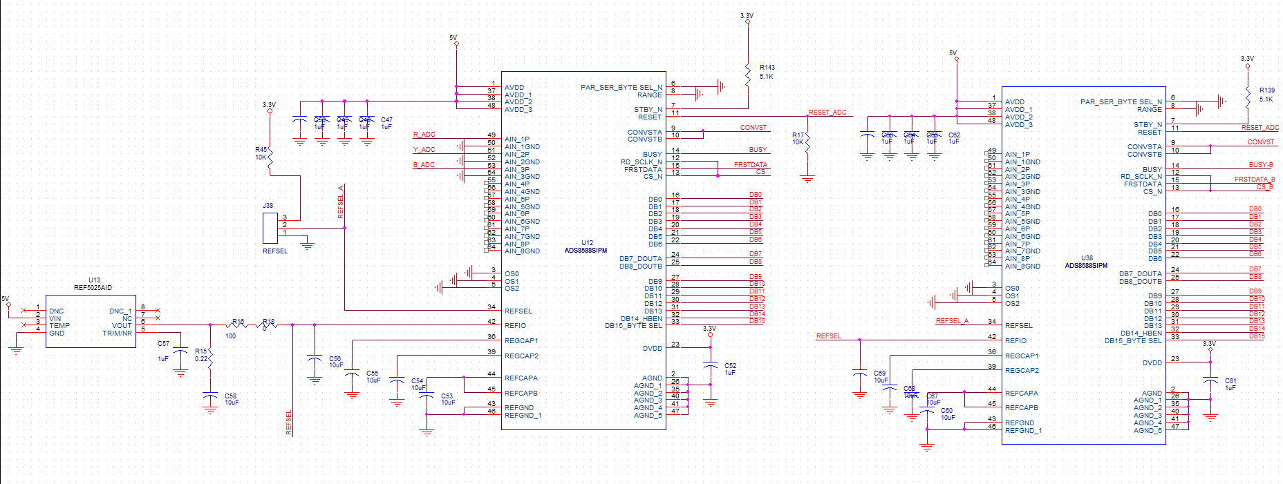
我有一个需要读取16个模拟信号的应用。 我为此应用选择了2个数的 ADS8588S。

但我在 C2000微控制器上没有足够的 GPIO 引脚、因为其他引脚保留用于其他外设。

我假设当 CS 变为低电平时、ADS8588S 的16位数据  会进入高阻态。 因此、我将16位数据总线并联并通过独立控制控制信号连接到微控制器。

如果我错了、请告诉我、如果我错了、请推荐其他选择。

  • 请注意,本文内容源自机器翻译,可能存在语法或其它翻译错误,仅供参考。如需获取准确内容,请参阅链接中的英语原文或自行翻译。

    您好、Rajesh、

    您的理解是正确的,您可以为多个 ADC 共享一个并行 dbx,但建议对每个数字信号(包括 CONVST 和 dbx)使用一个小型串联电阻器(<50欧姆)。 也是如此

    1、ADC 输入端可以使用 RC 滤波器、串联电阻有助于限制电流并保护 ADC。

    2、REFSEL 可连接到3.3V 电源、而不是2.5V 基准电压。

    此致、

    戴尔

  • 请注意,本文内容源自机器翻译,可能存在语法或其它翻译错误,仅供参考。如需获取准确内容,请参阅链接中的英语原文或自行翻译。

    谢谢你的回答、这给了我信心。

    u 提到 REFSEL 连接到3.3V、并且我已经通过 3引脚跳线将 REFSEL 连接到3.3V

    REFIO 是我连接到2.5V 的电压。

  • 请注意,本文内容源自机器翻译,可能存在语法或其它翻译错误,仅供参考。如需获取准确内容,请参阅链接中的英语原文或自行翻译。

    您好、Rajesh、

    感谢您的澄清。 您的网络名称(REFSEL)使我感到困惑、它用于将2.5V 基准电压连接到两个 ADC 上的 REFIO 引脚。

    此致、

    戴尔

  • 请注意,本文内容源自机器翻译,可能存在语法或其它翻译错误,仅供参考。如需获取准确内容,请参阅链接中的英语原文或自行翻译。

    感谢您的更正。 这解决了我的问题。