This thread has been locked.

If you have a related question, please click the "Ask a related question" button in the top right corner. The newly created question will be automatically linked to this question.

[参考译文] DAC60508:芯片不更新输出

Guru**** 2529560 points
Other Parts Discussed in Thread: DAC60508

请注意,本文内容源自机器翻译,可能存在语法或其它翻译错误,仅供参考。如需获取准确内容,请参阅链接中的英语原文或自行翻译。

https://e2e.ti.com/support/data-converters-group/data-converters/f/data-converters-forum/823110/dac60508-chip-does-not-update-outputs

器件型号:DAC60508

你(们)好

我正在尝试在连接到微控制器的 DAC60508上设置输出、但无法实现。 通过写入 CONFIG 寄存器来关闭输出的工作正常。 更改 RefDiv 和增益设置也有效(我看到输出从2.5V 下降到1.25V)。 但是、写入输出寄存器不会改变输出电压。 我尝试了同步 和异步两种模式(通过设置触发寄存器上的 LDAC 位)、但没有尝试任何操作。 我尝试将 DACx 寄存器8写入 F、甚至广播消息、但输出仍然不变。 我在 SDI、CK 和 CS 信号上连接了一个示波器、看上去一切正常、即使示波器也正确解码了信号(例如 DAC1=0x08FFF0或0x080000)。 我还尝试了不同的波特率、尽管我假设 SPI 通信工作正常、因为写入配置和增益寄存器工作。

有什么想法吗? 我还尝试了另一个板、但结果是一样的。

  • 请注意,本文内容源自机器翻译,可能存在语法或其它翻译错误,仅供参考。如需获取准确内容,请参阅链接中的英语原文或自行翻译。

    您好 Luciano、

    请尝试以下操作:对器件进行下电上电、不要写入任何配置寄存器、而是将0xFFFF 写入 BRDCAST 寄存器。  DAC 是否更新?

    谢谢、

    Paul

  • 请注意,本文内容源自机器翻译,可能存在语法或其它翻译错误,仅供参考。如需获取准确内容,请参阅链接中的英语原文或自行翻译。

    大家好、Paul、我做到了、但所有输出仍能获得2.5V 电压。

    我正在附加一个 COPE 捕获、以防我丢失任何东西(黄色:SDI | 绿色:SCLK | 蓝色:CS | 粉色:SDO)  

  • 请注意,本文内容源自机器翻译,可能存在语法或其它翻译错误,仅供参考。如需获取准确内容,请参阅链接中的英语原文或自行翻译。

    您好 Luciano、

    该图像上的接地反弹看起来非常极端。  可能有数字串扰导致器件误解读 SPI 帧。  我之前在器件上看到过这种情况、其中 CS 上的数字杂散会导致器件认为有一个新的 CS 边沿、该边沿将结束当前的 SPI 帧。  您可以尝试调整接线、使其更短、并减慢 SPI 时钟速度、并在 SPI 引脚上添加一些小电容以减少抖动。  只有100pF 应该是一个良好的开端。  

    您能否共享配置的原理图?

    谢谢、

    Paul

  • 请注意,本文内容源自机器翻译,可能存在语法或其它翻译错误,仅供参考。如需获取准确内容,请参阅链接中的英语原文或自行翻译。

    Paul

    通过在所有4条 SPI 线路上添加100pF 电容器、我将尖峰减少了一半、但输出仍然不会改变。 此外、我能够成功更改配置和增益设置这一事实表明 SPI 工作正常、对吗?

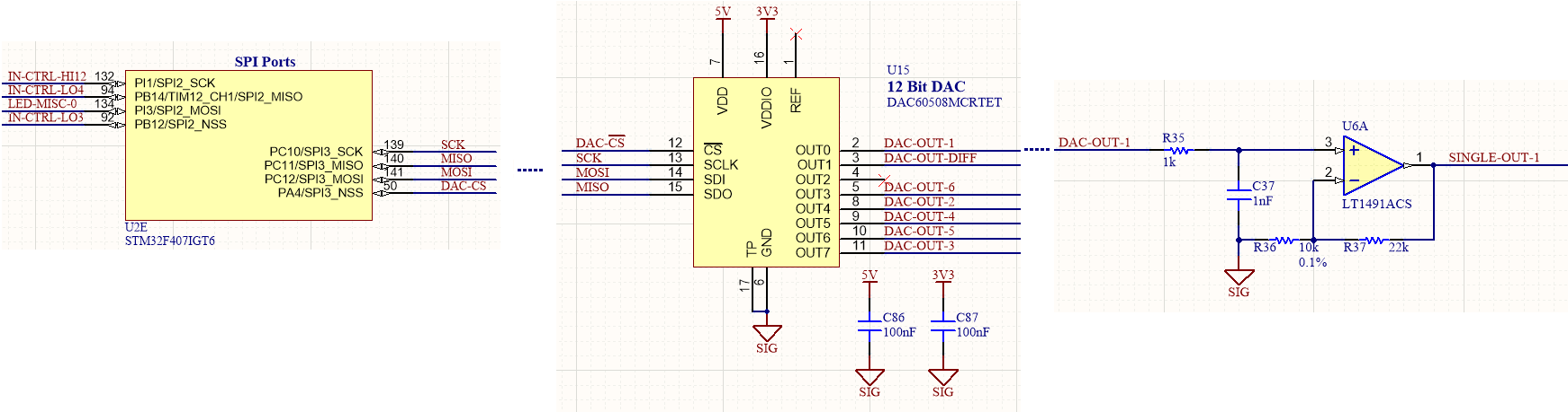
     您可以在下面找到一节原理图。

    此致

    卢西亚诺

  • 请注意,本文内容源自机器翻译,可能存在语法或其它翻译错误,仅供参考。如需获取准确内容,请参阅链接中的英语原文或自行翻译。

    您能否在写入命令期间监控 VIO 和 VDD 电源? 在设置新的 DAC 值时、您是否会看到干扰或崩溃?  此外、REF 引脚上应该有一个电容器、以确保内部基准是稳定的。

    谢谢、

    Paul

  • 请注意,本文内容源自机器翻译,可能存在语法或其它翻译错误,仅供参考。如需获取准确内容,请参阅链接中的英语原文或自行翻译。

    是否有更新?

  • 请注意,本文内容源自机器翻译,可能存在语法或其它翻译错误,仅供参考。如需获取准确内容,请参阅链接中的英语原文或自行翻译。

    Paul

    我检查了电源轨、它们正常。 在 Vref 上添加电容器之前、我决定尝试更多的操作、因为我没有合适的焊盘来焊接电容器。  

    几次尝试后、我成功地使其正常工作。 解决方案是使用内部上拉电阻器(配置了下拉电阻器)配置微控制器 SPI/CS 端口。   

    我捕获了 SCLK、SDI、CS 和 SDO 信号、并注意到前三个信号与之前的信号没有区别。 但 SDO 确实在 SPI 命令期间更改并提醒逻辑高电平。  

    现在它正在工作。  

    我从 DACx0508EVM 原理图中获得了上拉概念。 我认为最好在数据表中针对上拉电阻器设置一个平视图、因为它们对 DAC 行为至关重要。  

    无论如何、感谢您的提示回复、最好让另一方的人提出一些想法、而不仅仅是沉默。

    此致

    卢西亚诺