尊敬的先生
我们通过 SPI 接口控制 DAC7760输出电压或电流、然后使用直接连接到连接器的万用表测量电压或电流。
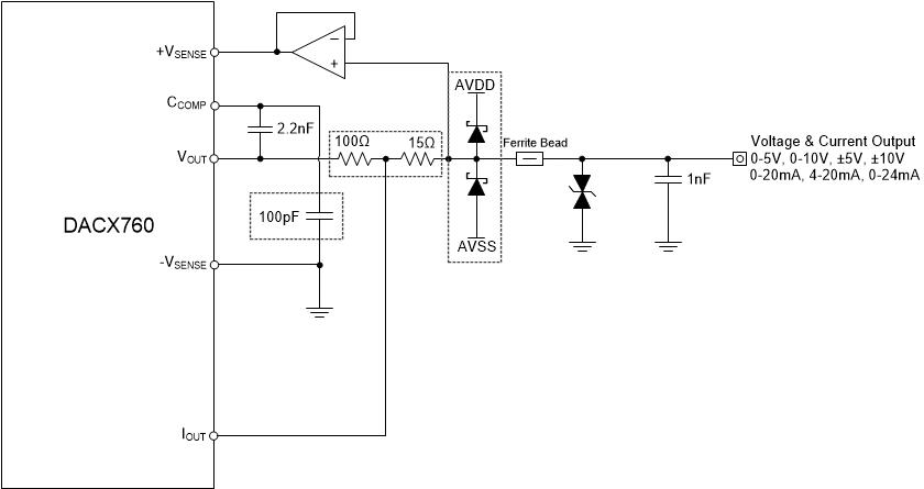
在该,中、我们发现 DAC 芯片的电源和 GND 之间存在短路、AVDD 和升压之间存在 R3、 我们将15欧姆的输出电流施加到
限制电流,但当 IOUT 连接到 GND 时,DAC7760 会损坏,我们是否有短路保护? `s 的 负载电阻是多少?
This thread has been locked.
If you have a related question, please click the "Ask a related question" button in the top right corner. The newly created question will be automatically linked to this question.
DU、
您是否可以测量开路到短路事件期间 IOUT 引脚上的瞬态行为?
当电流输出短接至 GND 时、在给定电路板和系统级寄生效应的情况下、输出的小信号稳定时间响应可能会出现下冲。 根据寄生效应的幅度、这可能会使电流输出级输出级中的 ESD 单元发生正向偏置并导致损坏。 确定这种情况的最佳方法是示波器捕获。
为了纠正这一问题、我们建议增大 R57的阻抗、修改外部二极管或向 AVSS 添加一个较小的余量电源以适应下冲瞬态。