This thread has been locked.

If you have a related question, please click the "Ask a related question" button in the top right corner. The newly created question will be automatically linked to this question.

[参考译文] ADS1292R:有关 RLD 电路反馈电阻器的查询

Guru**** 2538960 points


请注意,本文内容源自机器翻译,可能存在语法或其它翻译错误,仅供参考。如需获取准确内容,请参阅链接中的英语原文或自行翻译。

https://e2e.ti.com/support/data-converters-group/data-converters/f/data-converters-forum/840401/ads1292r-query-regarding-the-feedback-resistor-of-rld-circuit

器件型号:ADS1292R

您好!

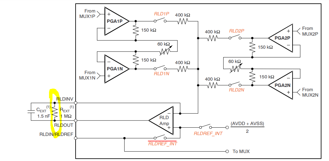
我已附上下面提到的 IC 的 RLD 电路图的快照。

我的问题是、突出显示的反馈电阻器(Rext)值在设计中是可以更改还是可以更改? 我还想知道这是否会影响 IC 的功能。

非常感谢有关此查询的任何帮助。  

  • 请注意,本文内容源自机器翻译,可能存在语法或其它翻译错误,仅供参考。如需获取准确内容,请参阅链接中的英语原文或自行翻译。

    您好 Harish、

    感谢您的发帖、欢迎来到我们的论坛。

    外部反馈电阻器与内部 PGA_SENSx 电阻器(即上图中的400欧姆电阻器)结合使用来设置 RLD 放大器的直流增益。 如需更多信息、请查看以下链接中有关此主题的常见问题解答帖子。 更多相关主题可在 BIOFAQ 主页中找到。

    https://e2e.ti.com/support/data-converters/f/73/t/772010

    此致、