This thread has been locked.

If you have a related question, please click the "Ask a related question" button in the top right corner. The newly created question will be automatically linked to this question.

[参考译文] ADS1292:一导 ECG 更好的 CMRR OPA2188和 ADS1292。

Guru**** 2509965 points
Other Parts Discussed in Thread: ADS1292, OPA2188, INA828

请注意,本文内容源自机器翻译,可能存在语法或其它翻译错误,仅供参考。如需获取准确内容,请参阅链接中的英语原文或自行翻译。

https://e2e.ti.com/support/data-converters-group/data-converters/f/data-converters-forum/847712/ads1292-one-lead-ecg-better-cmrr-opa2188-and-ads1292

器件型号:ADS1292
主题中讨论的其他器件: OPA2188INA828

你好  

我想问一个问题,以确保:  

添加具有高 CMRR 的外部缓冲运算放大器是否会提高 ADS1292 CMRR 性能?  (单导联 ECG 无 RLD)  

OPA2188具有 极佳的高 CMRR 146dB。   

在这种情况下是否仍需要 RLD?  

直流电阻电容器?

电源电压是否会影响 OA2188的 CMRR?  例如 -/+ 5V 优于-/+2、5V?   还是相同?  

我很抱歉要问很多,非常感谢您的帮助  

e2e.ti.com/.../texas.PDF

  • 请注意,本文内容源自机器翻译,可能存在语法或其它翻译错误,仅供参考。如需获取准确内容,请参阅链接中的英语原文或自行翻译。

    添加信息  

    或添加 INA828 并将 ADS1292用作单端

    这些解决方案是否对提高性能有一定影响; 我是否仍然需要 使用高电阻器为输入提供反馈 RLD?  

    e2e.ti.com/.../texas_5F00_2.PDF

  • 请注意,本文内容源自机器翻译,可能存在语法或其它翻译错误,仅供参考。如需获取准确内容,请参阅链接中的英语原文或自行翻译。

    Hector、您好!

    感谢您的发帖。

    CMRR 性能取决于信号链中的所有组件。 ADS1292已经提供足够高的 CMRR 来满足 IEC 标准。 我认为信号路径中没有必要使用另一个放大器或 INA。

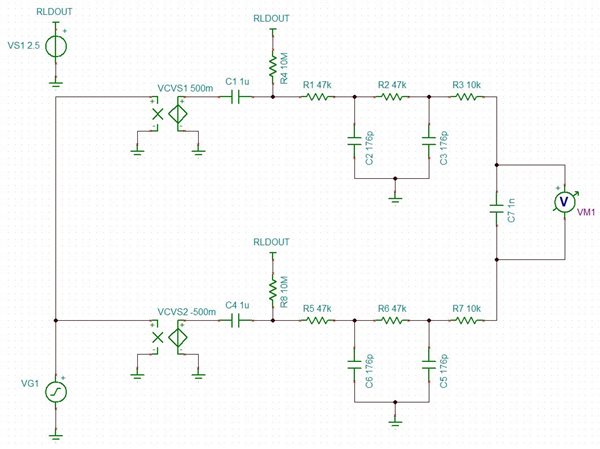
    为了提高 CMRR 性能、我首先要减小信号路径中使用的电阻器和电容器的组件容差。 CMRR 下降的大部分原因是分立式组件的失配。 这会导致共模至差分信号转换、因此信号链末尾的高 CMRR 放大器将不起作用。  

    由于只有2个电极且无 RLD、必须使用另一种方法将输入信号偏置为1/2 Vs。 一个交流耦合电容器和一个到 RLDOUT 的高阻抗上拉电阻是实现此目的的一种方法。

    此致、

  • 请注意,本文内容源自机器翻译,可能存在语法或其它翻译错误,仅供参考。如需获取准确内容,请参阅链接中的英语原文或自行翻译。

    感谢您的回复。  

    我将测试您所说的内容;我们的应用中使用带 jel 而不是电动的电极垫的问题;这会影响所有性能

     将电容器放在电极输入端或 ADS1292输入端的位置是否重要?  

    我通常首先使用低通对等滤波器,然后使用交流电容器 ,然后上拉电阻 器。 我是对的吗?  

  • 请注意,本文内容源自机器翻译,可能存在语法或其它翻译错误,仅供参考。如需获取准确内容,请参阅链接中的英语原文或自行翻译。

    Hector、您好!

    我建议尝试将低通滤波移至末尾、即 ADS1292输入引脚之前。 如果您使用 RLDOUT 的 A 上拉电阻器对输入进行偏置、那么您仍可以在共模信号到达低通滤波器之前抑制某些共模信号。 某些共模到差分转换在信号链的早期就已经发生了、因此 RLD 环路与直接使用 RLD 驱动人体相比效率较低、但您可能仍会看到一些好处。

  • 请注意,本文内容源自机器翻译,可能存在语法或其它翻译错误,仅供参考。如需获取准确内容,请参阅链接中的英语原文或自行翻译。

    Rayn 先生,我非常感谢您的大力支持  

    它真的很有帮助  

    我和我一样,真的需要差动电容器吗? C178  

    如何使输入块电容器和上拉电阻器静音?  

    如果我需要8kHz SPS,我必须使用外部振荡器,对吧?  

    再次感谢你  

  • 请注意,本文内容源自机器翻译,可能存在语法或其它翻译错误,仅供参考。如需获取准确内容,请参阅链接中的英语原文或自行翻译。

    Hector、您好!

    差分电容器有助于滤除差分噪声。 目前、您的原理图将提供大约700Hz 的-3dB 带宽。 100k 电阻器可能会引入太大的失调电压、因此可能需要减小或消除该电阻器。 这些电阻器通常仅用于保护内部 ESD 单元免受高压瞬变的影响。  

    "静音"是指"消除?" 如果您希望直流耦合输入、则需要使用专用 RLD 电极。

    内部振荡器可用于实现8kSPS 的数据速率。 请参阅数据表中的 CONFIG1寄存器说明。

    此致、

  • 请注意,本文内容源自机器翻译,可能存在语法或其它翻译错误,仅供参考。如需获取准确内容,请参阅链接中的英语原文或自行翻译。

    感谢 您对滤波器进行仿真

    u 使用双极电源+/- 2.5伏 ,所以所有电压都应该相同,对吧?  

    我对100k 的光化;  

    我的意思是通过静音来尽可能减小一点输入电容(1uf)。  

    我还需要将滤波器频率提高 约1500hz,因为我需要在软件中检测起搏信号。 因此我应该稍微使用电阻器。  

    再次感谢你  

  • 请注意,本文内容源自机器翻译,可能存在语法或其它翻译错误,仅供参考。如需获取准确内容,请参阅链接中的英语原文或自行翻译。

    如何在串联电阻中添加电阻器,以限制 电流并在电极和电容器之间提供保护 ?  该电阻器如何影响上述电路?  

    谢谢你  

  • 请注意,本文内容源自机器翻译,可能存在语法或其它翻译错误,仅供参考。如需获取准确内容,请参阅链接中的英语原文或自行翻译。

    保护电阻器和 直流块电容器之间是否需要缓冲器?  

    请在此处提供任何帮助?  

  • 请注意,本文内容源自机器翻译,可能存在语法或其它翻译错误,仅供参考。如需获取准确内容,请参阅链接中的英语原文或自行翻译。

    Hector、您好!

    是-双极和单极电源将为您提供相同的性能。

    我假设您可以在隔直电容器之前使用高阻抗保护电阻器、因为电容器会移除它们引入的直流失调电压。 1k、1W 电阻器通常是前端所需的全部电阻器。 例如、请参阅此 TI 参考设计:

    http://www.ti.com/tool/TIDA-01614

    有关电气过载保护的更多信息、请观看我们全新的 TI 高精度实验室- ADC 培训视频:

    https://training.ti.com/eos-and-esd-adc

    此致、

  • 请注意,本文内容源自机器翻译,可能存在语法或其它翻译错误,仅供参考。如需获取准确内容,请参阅链接中的英语原文或自行翻译。

    感谢您的回答,感谢您的回答,感谢您的帮助

    我的最后一个问题是:我们将使用5V 单极解决方案  

    对于输入端的低通滤波器、应将电容器接地或2、5v  

    谢谢你  

  • 请注意,本文内容源自机器翻译,可能存在语法或其它翻译错误,仅供参考。如需获取准确内容,请参阅链接中的英语原文或自行翻译。

    Hector、您好!

    您可以将共模滤波电容器接地。