主题中讨论的其他器件:ADS1278、 THS4521、 ADCPro、 OPA1678
我正在评估 ADS1278以转换 MEMS 麦克风的输出。 将要使用的麦克风是 InvenSense ICS-40618、高性能模式下的差分模拟输出。
我购买了 ADS1278EVM 进行评估。 通过 THS4521板载缓冲器电路连接麦克风时遇到问题。
有关以下说明、我将测试连接到 ADS1278EVM CH1的单个麦克风。 请注意、我已经测试了其他 ICS-40618、并且还在 CH2、CH3和 CH4上进行了测试。 所有结果都显示相同、但将使用 CH1描述以下内容。
请注意、ICS-40618是交流耦合的、如数据表中建议的那样、每个输出线路上有一个2.2uF 的电容。
对于每个测试、通过扬声器播放1KHz 正弦波。 扬声器直接放置在 ICS-40618的前面、输出的声音足够大、因此 ICS-40618的每个输出(OUT+和 OUT-)的输出大约为0.7Vpp。 下图是在"独立模式"下对 ICS-40618输出的范围捕获。
CH1 (黄色)为 OUT+、CH2 (紫色)为 OUT-(请注意、其余图也是如此)。
当我将麦克风连接到 ADS1278EVM 并绕过 THS4521缓冲器电路(S8切换至左侧位置、用于 HDR、JP3跳线安装为关断缓冲器)、并通过扬声器向麦克风播放相同的信号时、麦克风输出正常。 这是在示波器上使用 ADCPro 软件捕获的。 请注意、示波器在接头 J3处测量 ADS1278EVM 的输入端。
现在、如果移除 JP3上的跳线并且 S8切换到右侧、通过 THS4521缓冲电路连接 MIC、并且仍然通过扬声器向麦克风播放相同的信号、则麦克风的输出会被削波。 示波器和 ADCPro 在接下来的2幅图中都显示了这种情况。
我想可能是我在共模输入电压范围方面遇到了问题。 为了测试这一点、我移除了 ICS-40618、而是将函数发生器直接连接到 ADS1278EVM。 我使用了函数发生器的两个通道、这些通道的相位差为180度。 我还将10uF 电容器与每个通道串联、以便将函数发生器与 ADS1278EVM 进行交流耦合。 函数发生器的每个通道都设置为输出0.7Vpp。 下面是示波器捕获。 正如我们所看到的、信号仍然以2.5VDC 为中心、但并未像 ICS-40618那样被削波。
我进一步测试了这一点、并将函数发生器的每个通道的输出增加到了2.5Vpp。 下面是示波器捕获。 信号仍然没有削波。
通过对通过 THS4521缓冲器电路连接的 ICS-40618麦克风进行一些额外的测试、我发现、如果从 ICS-40618断开连接且仅 OUT+连接、则信号不再削波。 下图是这种情况的示波器捕获。
只有当 OUT 断开时、才会出现这种情况。 如果 OUT+断开且 OUT-仅连接、则信号仍会发生削波。
我还尝试从 ICS-40618翻转输出线、并将 OUT+连接到 ANN1、将 OUT-连接到 ANP1。 这仍然显示削波。 我还尝试将 OUT-连接到 ANP1、并将 OUT+保持断开状态。 这仍然显示削波。
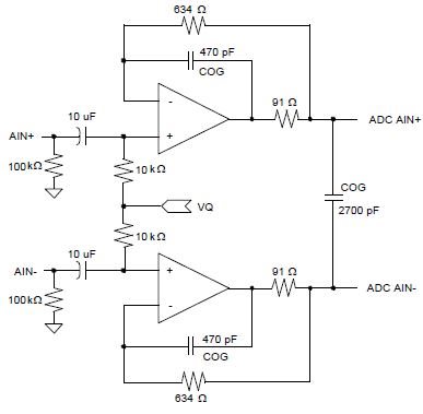
我们还考虑使用 Cirrus Logic 的 CS5368 ADC。 我们有一个板上装有 CS5368、该板上的输入缓冲器的构建方式与下图类似。 用于该电路的运算放大器是 OPA1678。 OPA1678由+5VDC 单电源供电、VQ 为2.5VDC。 当 ICS-40618麦克风连接到此缓冲器电路时、没有削波。
由于上述缓冲电路不会削波麦克风输出、并且与 THS4521电路相比、100K 电阻器的输入阻抗更高、因此我在 OUT+和 OUT-之间添加了一个200K 电阻器、然后在每条线路上添加一个10uF 电容器。 与下图类似。 通过 THS4521缓冲器电路连接时、这没有任何作用、信号仍然削波。
此时、我不确定是什么导致 ICS-40618的输出在通过 THS4521缓冲器电路连接时发生削波。 如果有人提出任何想法和意见、我将非常感谢他们的帮助。
谢谢、
Eric








