This thread has been locked.

If you have a related question, please click the "Ask a related question" button in the top right corner. The newly created question will be automatically linked to this question.

[参考译文] ADS1299:ADS1299错误的电压基准

Guru**** 2577385 points
Other Parts Discussed in Thread: ADS1299

请注意,本文内容源自机器翻译,可能存在语法或其它翻译错误,仅供参考。如需获取准确内容,请参阅链接中的英语原文或自行翻译。

https://e2e.ti.com/support/data-converters-group/data-converters/f/data-converters-forum/701792/ads1299-ads1299-wrong-voltage-references

器件型号:ADS1299

您好!

我一直在尝试使用 ADS1299 (6通道)、但我遇到了一些问题。 VREFP 和 VCAP 引脚上的电压似乎是错误的、我会得到一些噪声和错误的数据。  

VCAP1上的电压为900mV、VREFP 上的电压仅为100mV。  

这些寄存器被配置为(Python)

self.spi_writeSingleReg (REG_CONFIG3、0xE0)

self.spi_writeSingleReg (REG_CONFIG2、0xD0)

TX_Buf =[0]* self.NB_channels
对于 x 范围(0、self.nb_channels)中的 I:
TX_Buf[i]= 0x65
self.spi_writeMultipleReg (REG_CHnSET_base、TX_Buf)

我不知道如何获得适当的电压。 我已经尝试为 一些新的电容器更换电容器。

  • 请注意,本文内容源自机器翻译,可能存在语法或其它翻译错误,仅供参考。如需获取准确内容,请参阅链接中的英语原文或自行翻译。
    您好 Felipe、

    感谢您的发帖、欢迎加入论坛!

    您是以分立方式实现还是使用 EVM? 如果是分立式、您能否发布原理图?

    如数据表的引脚功能部分所述:
    VREFP 和 VREFN 之间是否有一个10uF 电容器?
    您是否有从4个 VCAP 引脚连接到 AVSS 的电容器?

    由于方波包含所有频率的信号、有时输入一个正弦波很有帮助、因为您知道正弦波在输入 RC 滤波器的通带内。 使用正弦波时问题是否仍然存在?
  • 请注意,本文内容源自机器翻译,可能存在语法或其它翻译错误,仅供参考。如需获取准确内容,请参阅链接中的英语原文或自行翻译。

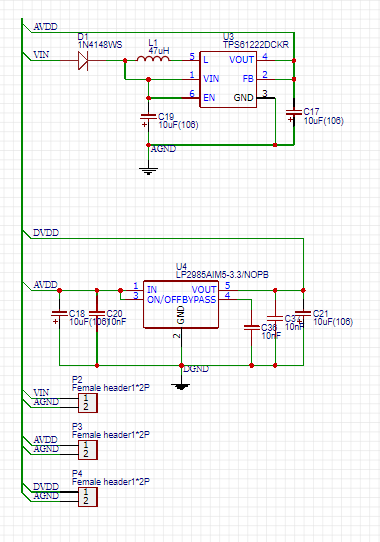
    它是分立式的、但主要基于 EVM 本身。 VREFP 和 VREFN 之间确实有一个10uF 的电容器。 这是电路:  

    但我对我的问题有一些更新。 有时、我注意到 ADS1299只会发送零、无论输入如何、它似乎是随机的。 此外、我能够正确测量测试信号、但在我打开电路后仅测量了几次。 下面是启动后的示例:

    这是几次使用后的30分钟:

    我已经尝试更改我的电容器、甚至使用电解电容器等其他类型。  

    此外、我还尝试测量函数发生器生成的方波。 我只能在样本停止工作之前获取几次样本。

  • 请注意,本文内容源自机器翻译,可能存在语法或其它翻译错误,仅供参考。如需获取准确内容,请参阅链接中的英语原文或自行翻译。
    我还尝试使用示波器测量 VREFP 引脚上的电压、但我仅得到大约400mV 的电压
  • 请注意,本文内容源自机器翻译,可能存在语法或其它翻译错误,仅供参考。如需获取准确内容,请参阅链接中的英语原文或自行翻译。
    您好 Felipe、

    感谢您提供原理图和其他信息。

    请提供完整的寄存器设置列表吗?

    有趣的是、随着电路的保持、数据会随着时间的推移而变得更糟。 在您进行下电上电时、输出是否恢复为第一幅图像中显示的内容?

    您是在 RDATA 还是 RDATAC 模式下读取数据? 您将为每个新数据样本发送多少个 SCLK?
  • 请注意,本文内容源自机器翻译,可能存在语法或其它翻译错误,仅供参考。如需获取准确内容,请参阅链接中的英语原文或自行翻译。
    感谢您的支持。

    它以500sps 的速率在 RDATAC 中运行。
    它通常只在第二天恢复正常、然后断开连接。

    我还尝试使用外部电源、但结果相同。

    我现在不在我的实验室里、所以我明天只能向您发送有关寄存器的信息。
  • 请注意,本文内容源自机器翻译,可能存在语法或其它翻译错误,仅供参考。如需获取准确内容,请参阅链接中的英语原文或自行翻译。
    我已经检查了这些寄存器、如下所示:
    MIPSC1 = 0x20
    BIAS_SENSN = 0x00
    BIAS_SENSP = 0x00
    CONFIG1 = 95
    CONFIG3、0xE0

    对于测试模式:
    CONFIG2 = 0xD0
    CHnSET = 0x65
    用于读取输入:
    CONFIG2、0xC0
    CHnSET = 0x60

    我能够在正弦输入上获得几个样本、但它似乎已严重衰减、因为我的输入信号大约为2Vpp、即使 PGA 上的增益为24倍、它也不会使输入饱和。

    我使用的代码也可以从以下位置获得: github.com/.../ADS1299_API.py

    我认为可能有必要使用另一个 IC 测试电路板、以查看这一个是否存在问题、但我现在没有另一个 IC。
  • 请注意,本文内容源自机器翻译,可能存在语法或其它翻译错误,仅供参考。如需获取准确内容,请参阅链接中的英语原文或自行翻译。
    您好、Felipe、

    感谢您提供寄存器设置。 这些是在器件最初上电后还是稍后上电后获取的? 我想验证它们是否随时间变化。

    我认为数据由于参考崩溃而损坏。
    您能否从示波器下降沿中获取基准电压崩溃的画面?

    使用新 IC 进行测试以进行确认也很有帮助、但我还不认为这是 IC 问题。
  • 请注意,本文内容源自机器翻译,可能存在语法或其它翻译错误,仅供参考。如需获取准确内容,请参阅链接中的英语原文或自行翻译。
    这些是我在启动后设置的值、在每个测量周期都会重写这些值。
    我将尝试直接从 IC 读取、以查看它是否发生变化。

    您所说的电压基准是指 VREFP 引脚、对吧?? 它仅达到400mV。 我将尽快捕获它。
  • 请注意,本文内容源自机器翻译,可能存在语法或其它翻译错误,仅供参考。如需获取准确内容,请参阅链接中的英语原文或自行翻译。
    谢谢 Felipe。

    是的。 它应该为4.5V、所以如果它只涉及400mV。
  • 请注意,本文内容源自机器翻译,可能存在语法或其它翻译错误,仅供参考。如需获取准确内容,请参阅链接中的英语原文或自行翻译。

    我有几张 VREFP 引脚照片、这真的很相关。 我甚至尝试更换电容器。

    这将解释为什么我可以获得测试信号的样本、但输入信号看起来会衰减。

  • 请注意,本文内容源自机器翻译,可能存在语法或其它翻译错误,仅供参考。如需获取准确内容,请参阅链接中的英语原文或自行翻译。

    您好、Felipe、

    由于您的参考存在问题、因此无法从器件获取任何类型的有意义数据。 老实说、您能够使测试波形像现在一样干净、我感到很惊讶。

    这些是从加电还是在写入寄存器并启用缓冲器之后获取的?

    您能否在参考电压斜升至满量程后捕捉参考电压以查看折叠情况?

    在测量之前、给器件上电后留出一点时间、请注意、无需在每个周期重新写入寄存器。

  • 请注意,本文内容源自机器翻译,可能存在语法或其它翻译错误,仅供参考。如需获取准确内容,请参阅链接中的英语原文或自行翻译。

    这些测量是从加电开始的、直到写入寄存器并开始记录数据。 该信号连接到示波器通道2上。

    这是我现在拍摄的另一张照片。 该器件之前已通电、然后重新启动并重新启动、写入寄存器、等待5秒钟、直到启动 RDATAC 模式。 电压永远无法达到预期值、看起来它试图达到但失败、然后稳定在一个极低的电压

  • 请注意,本文内容源自机器翻译,可能存在语法或其它翻译错误,仅供参考。如需获取准确内容,请参阅链接中的英语原文或自行翻译。
    我还尝试从测试模式和外部发生器获取一些新的数据样本、但在最后几分钟内、器件仅向我发送零。 我想我将不得不等到明天才能重新开始工作。

    除了 VREFP、我还应该考虑其他可能导致这种奇怪行为的电压吗?
  • 请注意,本文内容源自机器翻译,可能存在语法或其它翻译错误,仅供参考。如需获取准确内容,请参阅链接中的英语原文或自行翻译。
    感谢 Felipe、这正是我所要找的。

    您的电源是否已连接并按预期运行?

    是否可以连接外部基准电压?

    您是否有另一个可测试的器件、以确认当前测试的器件未损坏?
  • 请注意,本文内容源自机器翻译,可能存在语法或其它翻译错误,仅供参考。如需获取准确内容,请参阅链接中的英语原文或自行翻译。
    感谢您迄今提供的支持。

    是的、电源还可以、我已经检查了电压、甚至连接了外部电源、看看它们是否是问题所在。

    我尝试连接4.5V 的外部基准、测试信号出现偏移、噪声很大。 当我尝试获取一个外部信号时、器件开始输出只有零、并且没有恢复正常。 以前发生过这种情况、上次我不得不离开它一天、直到它重新开始工作。

    遗憾的是、这是我唯一的器件。
  • 请注意,本文内容源自机器翻译,可能存在语法或其它翻译错误,仅供参考。如需获取准确内容,请参阅链接中的英语原文或自行翻译。
    您好、Felipe、

    要测试器件以查看其是否仍然正常工作、请将其通电并测试 VCAP 以查看其是否达到1.1-1.2V。 不要写入任何寄存器、不要尝试向器件发送数据。 如果 VCAP 未达到1.1-1.2V、则电源出现问题或器件损坏。

    遗憾的是、这是调试过程中的最后一种方法。
  • 请注意,本文内容源自机器翻译,可能存在语法或其它翻译错误,仅供参考。如需获取准确内容,请参阅链接中的英语原文或自行翻译。

    我已经用示波器测量了 VCAP、它会像应该的那样升高到1.2V、并且在运行期间不会下降。

    但遗憾的是、VREFP 似乎是问题的原因、我尝试放置外部电压基准、 但这样做后、器件将仅输出零、因此我认为这个引脚肯定是这里的问题、我已仔细检查了所有引脚是否短路并验证了正确的连接、一切似乎都正常、因此这似乎是一个内部问题、 但我不知道原因是什么、也许最初有一个缺陷电容器、但我也更改了电路板的所有电容器、并将钽电容器更改为电解电容器以进行测试。 但我想让这个 IC 正常工作是没有希望的。

  • 请注意,本文内容源自机器翻译,可能存在语法或其它翻译错误,仅供参考。如需获取准确内容,请参阅链接中的英语原文或自行翻译。

    您好、Felipe、

    VCAP 正确充电是一个好消息。 不要失去希望!

    当您施加外部电压基准时、是否在寄存器设置中启用了外部基准?

    我不认为外部电容器是问题所在、但当然、引脚可能因 ESD 事件而受到某种程度的损坏。  

  • 请注意,本文内容源自机器翻译,可能存在语法或其它翻译错误,仅供参考。如需获取准确内容,请参阅链接中的英语原文或自行翻译。

    是的、我通过设置 CONFIG3寄存器上的0x60来启用外部电压基准。 我还应该做些什么吗?

  • 请注意,本文内容源自机器翻译,可能存在语法或其它翻译错误,仅供参考。如需获取准确内容,请参阅链接中的英语原文或自行翻译。
    不、是这样。 施加外部电压时、您在 VREFP 引脚上测量的是什么? 它是被驱动到接地还是保持稳定?
  • 请注意,本文内容源自机器翻译,可能存在语法或其它翻译错误,仅供参考。如需获取准确内容,请参阅链接中的英语原文或自行翻译。
    它保持稳定、但它是稳压电源、电压稳定在4.5V、我用示波器检查了它、显示了电路的电流消耗大约为5mA。
  • 请注意,本文内容源自机器翻译,可能存在语法或其它翻译错误,仅供参考。如需获取准确内容,请参阅链接中的英语原文或自行翻译。

    如果这确实是 IC 问题、您是否认为可以发送备件以便我组装新电路板进行测试?

  • 请注意,本文内容源自机器翻译,可能存在语法或其它翻译错误,仅供参考。如需获取准确内容,请参阅链接中的英语原文或自行翻译。
    您好、Felipe、

    我可以通过您的注册电子邮件地址离线联系您吗?
  • 请注意,本文内容源自机器翻译,可能存在语法或其它翻译错误,仅供参考。如需获取准确内容,请参阅链接中的英语原文或自行翻译。
    是的
  • 请注意,本文内容源自机器翻译,可能存在语法或其它翻译错误,仅供参考。如需获取准确内容,请参阅链接中的英语原文或自行翻译。

    您好!

    很抱歉、我花了很长时间才回复、但我终于成功组装了一个新的电路板。  

    使用这个电压、所有电压都是正确的、VCAP1达到1.2V、VREFP 达到4.5V。

    现在、我有另一个有关测试信号的问题、在这里我可以获得稳定的读数、振幅在 REG_CONFIG2、0xD0条件下看起来是正确的、但我注意到正摆幅和负摆幅在不同增益下是不同的。 是这样吗? 是以(VREFP-VREFN)/2为基准的测试信号

    这些是来自通道1的一些截图、增益为1、2和24读取测试信号。

  • 请注意,本文内容源自机器翻译,可能存在语法或其它翻译错误,仅供参考。如需获取准确内容,请参阅链接中的英语原文或自行翻译。
    您好 Felipe、

    我很高兴看到电路板已经组装!

    这可能是二进制补码转换问题。 尝试在"正常电极"模式下使用已知输入信号、并查看结果是否与输入匹配。 查看 ADC 的二进制输出并查看其是否与代码匹配也是可行的。