This thread has been locked.

If you have a related question, please click the "Ask a related question" button in the top right corner. The newly created question will be automatically linked to this question.

[参考译文] ADS127L11:ADS127L11无响应

Guru**** 2510095 points
Other Parts Discussed in Thread: ADS127L11

请注意,本文内容源自机器翻译,可能存在语法或其它翻译错误,仅供参考。如需获取准确内容,请参阅链接中的英语原文或自行翻译。

https://e2e.ti.com/support/data-converters-group/data-converters/f/data-converters-forum/1212116/ads127l11-ads127l11-is-not-responding

器件型号:ADS127L11

您好、TI

我们在设计中使用了 ADS127L11IRUKR。 借助 SPI 协议、我们能够与 ADC 通信、也就是说、如果我们 选择范围 指向 ADC 的输入引脚、看起来一切正常(MOSI、CLK)、但是我们无法从 ADC (MISO)获得任何返回值。 原始读数为平零。 CAPD 和 CPAN 引脚均显示0V

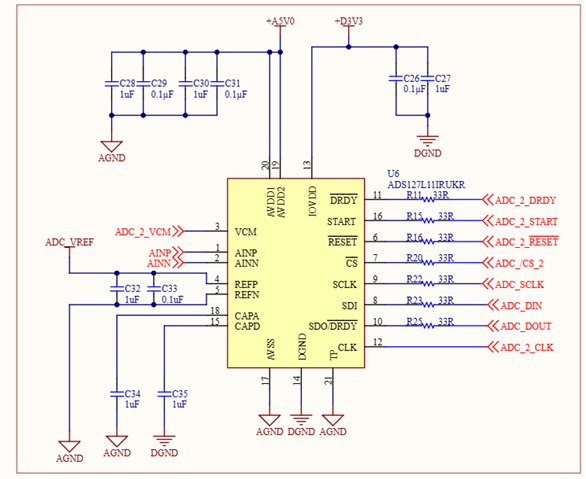
我附上了原理图、能否获得一些调试帮助?  

谢谢。此致

Deepak

  • 请注意,本文内容源自机器翻译,可能存在语法或其它翻译错误,仅供参考。如需获取准确内容,请参阅链接中的英语原文或自行翻译。

    Deepak 您好、

    加电时、ADS127L11使用内部时钟振荡器处于启动/停止模式。  在 START 引脚为高电平时、/DRDY 引脚应以400kHz 的速率提供重复的转换就绪脉冲。

    请确认 START 引脚为高电平并且/DRDY 正在以400kHz 的速率进行转换。

    另外、我看到您使用的是单独的 AGND 和 DGND。  请验证这些网络在电路板上连接在一起;其电阻应小于0.1 Ω。

    此外、如果基准电压为0V、您将获得所有零。  请确认所有电源电压和 ADC_VREF 电压均存在。

    为了进一步调试电路、我需要显示电源、基准和输入放大器的原理图。

    此致、
    Keith Nicholas
    精密 ADC 应用

  • 请注意,本文内容源自机器翻译,可能存在语法或其它翻译错误,仅供参考。如需获取准确内容,请参阅链接中的英语原文或自行翻译。

    尊敬的 Keith:

    我们探测了基准电压(3V)、 电源电压 VDD (5V)、IOVDD (3.3V)、"AGND 和 DGND 连接在一起"的输入引脚。

    在这里、我们不太了解您的数据表(特别是配置部分)、它好像与您的回复不匹配。

    ***

    8.4.6同步

    转换同步并由 START 引脚控制、也可以选择通过 SPI 操作进行控制。 如果

    通过 SPI 操作控制转换、将 START 引脚保持为低电平、以避免与引脚发生争用。

    *********

    谢谢、此致

    Deepak

  • 请注意,本文内容源自机器翻译,可能存在语法或其它翻译错误,仅供参考。如需获取准确内容,请参阅链接中的英语原文或自行翻译。

    Deepak、您好!

    可以、如果您要写入控制寄存器中的 START 位、则 START 引脚应保持低电平。

    出于调试目的、在上电后、不要写入任何寄存器。  确保 START 和 RESET 引脚都为高电平。  在本例中、/DRDY 引脚应以大约400kHz 的速率脉冲。  此步骤有助于确认器件正确上电并正在转换数据。

    此致、
    系统工程师

  • 请注意,本文内容源自机器翻译,可能存在语法或其它翻译错误,仅供参考。如需获取准确内容,请参阅链接中的英语原文或自行翻译。

    您好、Keith

    将 START 和 RESET 引脚拉为高电平时、我们会接收到 CADP:1.3V、CAPA:0.18V。但是、具有讽刺意味的是、/DRDY 引脚从2kHz 切换到400kHz。 请参阅随附的/DRDY 输出图像。

    此外、我们将附加 ADS127L11的代码。  

    #include 我的超次元帝国53.
    第52章我是你的

    void setup(){
    Serial.begin(9600);
    SPI.begin();
    SPI.beginTransaction(SPISettings(400000、MSBFIRST、SPI_MODE0);

    pinMode (启动、输出);
    引脚模式(复位、输出);

    digitalWrite (启动、低电平);
    digitalWrite (复位、低电平);

    digitalWrite (复位、高电平);
    digitalWrite (启动、高电平);
    }

    void loop(){
    uint8_t adc_data_byte[2];

    digitalWrite (ADC_2_CS_BAR、低电平);
    adc_data_Byte[2]= spi.transfer (0x00);
    adc_data_byte[1]= spi.transfer (0x00);
    adc_data_byte[0]= spi.transfer (0x00);
    digitalWrite (ADC_2_CS_BAR、高电平);

    float voltage =(adc_val_raw/(float) 16777216)*(float) 3;

    serial.print (voltage、6);serial.print ("\t");
    serial.print (adc_data_byte[2]);serial.print ("\t");
    serial.print (adc_data_byte[1]);serial.print ("\t");
    serial.print (adc_data_byte[0]);Serial.println ();
    }

    香港特区政府

    请提供帮助。

    谢谢。此致

    Deepak

  • 请注意,本文内容源自机器翻译,可能存在语法或其它翻译错误,仅供参考。如需获取准确内容,请参阅链接中的英语原文或自行翻译。

    Deepak 您好、

    CAPA 电压应该是相对于 AVSS (或者在您的系统中、因为 AVSS=DGND)的1.6V。

    CAPA 引脚需要一个1uF 陶瓷电容器才能正常运行。  我建议检查您的电路板并确认安装了正确的电容器。

    此致、
    系统工程师

  • 请注意,本文内容源自机器翻译,可能存在语法或其它翻译错误,仅供参考。如需获取准确内容,请参阅链接中的英语原文或自行翻译。

    您好、Keith

    我们可以离线吗?

    谢谢。此致

    Deepak

  • 请注意,本文内容源自机器翻译,可能存在语法或其它翻译错误,仅供参考。如需获取准确内容,请参阅链接中的英语原文或自行翻译。

    Deepak、您好!

    是的、如果我可以使用您为 myTI 帐户注册的电子邮件地址与您联系吗?

    此致、
    系统工程师

  • 请注意,本文内容源自机器翻译,可能存在语法或其它翻译错误,仅供参考。如需获取准确内容,请参阅链接中的英语原文或自行翻译。

    是的。

  • 请注意,本文内容源自机器翻译,可能存在语法或其它翻译错误,仅供参考。如需获取准确内容,请参阅链接中的英语原文或自行翻译。

    Deepak 您好、

    请离线跟进。  

    此致、
    系统工程师

  • 请注意,本文内容源自机器翻译,可能存在语法或其它翻译错误,仅供参考。如需获取准确内容,请参阅链接中的英语原文或自行翻译。

    您好 Deepak!

    在解决此问题后、您能否告知我们最新信息? 这对我们当中一直关注这一主题的人来说将是非常有用的。

    提前感谢!

    realathu。

  • 请注意,本文内容源自机器翻译,可能存在语法或其它翻译错误,仅供参考。如需获取准确内容,请参阅链接中的英语原文或自行翻译。

    您好,Realathu

    是的、解决该问题后、我可以提供一些更新。  请注意、如果 AVDD 电源意外地短接到 CAPA 引脚(在 ADC 上这些引脚直接相邻)、器件可能会损坏。

    此外、我们有 ADS127L11的示例代码、可以通过以下链接找到:

    https://www.ti.com/lit/zip/sbac296

    此致、
    系统工程师