This thread has been locked.

If you have a related question, please click the "Ask a related question" button in the top right corner. The newly created question will be automatically linked to this question.

[参考译文] ADS1248:4xRTD 4线制测量的输入部分

Guru**** 2555630 points
Other Parts Discussed in Thread: ADS1248

请注意,本文内容源自机器翻译,可能存在语法或其它翻译错误,仅供参考。如需获取准确内容,请参阅链接中的英语原文或自行翻译。

https://e2e.ti.com/support/data-converters-group/data-converters/f/data-converters-forum/1202552/ads1248-input-section-for-4xrtds-4-wire-measurement

器件型号:ADS1248

您好、TI 团队:

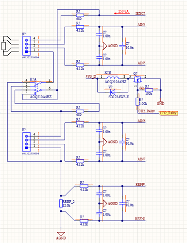
我正在设计用于4线测量连接的4x RTD (PT1000)的4通道测量卡、但我对 ADS1248输入部分的设计有疑问。

附加了原理图图片和一些计算。 RTD 为1/3级 DIN。 REF 电阻器将类似于 PTF56或类似的低温度系数。

输入中的抗混叠滤波器对于所有输入都是相同的、因此 RTD 测量输入与 REF 输入相同。 我添加了一个电阻器(也许还添加了一个二极管吗?) 和信号继电器。 因此、当n´t 的第一个 RTD 被组装时、它可以生成类似于"重新连接"的代码。

最后、我想为 TVS 等输入提供一些额外保护、但这些输入可能会由于泄漏电流而产生偏移。 可能使用肖特基二极管或其他器件吗?

"你在担心什么? 这种输入部分设计是否适合对 RTD 进行相对良好且准确的测量?

感谢您发送编修。

  • 请注意,本文内容源自机器翻译,可能存在语法或其它翻译错误,仅供参考。如需获取准确内容,请参阅链接中的英语原文或自行翻译。

    Jendas、您好!

    [quote userid="469746" url="~/support/data-converters-group/data-converters/f/data-converters-forum/1202552/ads1248-input-section-for-4xrtds-4-wire-measurement 这样当n´t 第一个 RTD 被填充时、就可以进行类似"重新连接"的操作[/报价]

    我不确定这个问题是什么、您能解释一下吗?

    [quote userid="469746" url="~/support/data-converters-group/data-converters/f/data-converters-forum/1202552/ads1248-input-section-for-4xrtds-4-wire-measurement 最后、我想谈谈如何为 TVS 之类的输入提供额外保护、但这些输入可能会因为泄漏电流而产生偏移。 可能使用肖特基二极管或其他器件吗?

    我想这取决于您希望防范的故障类型。 如果您只是担心接线错误、即有人可以向 ADC 输入端施加大于 AVDD 的恒定电压、那么简单地具有限流电阻器可能就足够了。 如果担心瞬变、可能还需要 TVS 二极管。 为此、您可以查看我们的低泄漏 TVS 二极管产品系列: https://www.ti.com/interface/circuit-protection/esd-surge-protection-ics/products.html#p2192=Flat-clamping

    您发送的原理图图像除开关(AGQ210)外看起来非常标准。 您是否打算测量两个串联和并联的 RTD? 该开关似乎能够将 IDAC 电流路由到下部 RTD、并将上部 RTD 的底部引线连接到下部 RTD 的顶部引线。 如果不需要测量串联 RTD、可以始终使用 IEXC1引脚将 IDAC 电流路由到下部 RTD。

    -Bryan