尊敬的 Bryan Lizon 和团队:
我们在以下方面面临问题: 温度读卡器 它大约有5到6度的差异、所以我们计划回顾电路
RTD 测量 提供预期的输出、但 温度读卡器 在阅读上创造更多的差异,请帮助我们关闭这个,我们仍在分析,但需要帮助的 TI 方面
我们需要针对该读数差异的适当解决方案、如果对更换电路有任何建议、对我们来说没有问题、
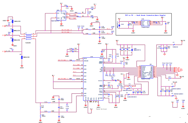
下面是我们的客户电路、

我们有一个端子、因此我们需要将 RTD 和 TC 同时连接到同一端子、但电路板上有时应该有一个
This thread has been locked.
If you have a related question, please click the "Ask a related question" button in the top right corner. The newly created question will be automatically linked to this question.
尊敬的 Bryan Lizon 和团队:
我们在以下方面面临问题: 温度读卡器 它大约有5到6度的差异、所以我们计划回顾电路
RTD 测量 提供预期的输出、但 温度读卡器 在阅读上创造更多的差异,请帮助我们关闭这个,我们仍在分析,但需要帮助的 TI 方面
我们需要针对该读数差异的适当解决方案、如果对更换电路有任何建议、对我们来说没有问题、
下面是我们的客户电路、

我们有一个端子、因此我们需要将 RTD 和 TC 同时连接到同一端子、但电路板上有时应该有一个
尊敬的 Balaji Balaji、
您能否解释一下热电偶(TC)测量存在什么问题? 我知道有一些错误、但您能否详细描述您看到的内容和预期内容? 您如何确定存在5-6度的差异? 读数是否稳定、但偏移了这么多度? 或者数据是否大范围移动? 同样请提供详细信息、并在可能的情况下提供测量数据
此外、您能否提供原理图的更大图像? 这个很难阅读、因为它在我的屏幕上显示得很小(即使在新窗口中打开之后)。
-Bryan
尊敬的 Bryan:
首先感谢您快速回复
您能否解释一下温度读数(TC)测量存在什么问题?
我们已将16-ADS1261 IC 用于我们的客户产品中、每个 ADS1261都必须读取一个 TC 或一个 RTD、请参阅原理图
问题是、我们已读取所有16个具有温度读数的通道、而软件端我们转换度数、并看到在我们的 HMI 实时数据查看器中、我们得到了5到6度的差值、 但在连接器中、我们已连接 RTD、它在 RTD 中提供了正确的值、
在 Tc 只有我们有区别,他们使用了一个模拟开关在此,请参考原理图和 Excel 数据
| 结果 | 例外 | |||||||||
| 冷端补偿 | ||||||||||
| TC K 类型 | RTD (Pt100) | |||||||||
| TE50_13_1 | TE50_13_2 | TE50_13_3 | TE50_13_4 | TE50_13_5 | TE50_13_6 | TE50_13_7 | TE50_13_8 | TE50_13_12 (热源) | CJ01 | CJ02 |
| 4.466 | 4.589 | 4.229 | 4.972 | 5.69 | 5.441 | 6.431 | 6.92 | 2.599 | 23.432 | 22.44 |
| 4.465 | 4.589 | 4.229 | 4.972 | 5.69 | 5.44 | 6.431 | 6.92 | 2.599 | 23.432 | 22.549 |
| 4.465 | 4.589 | 4.229 | 4.972 | 5.69 | 5.44 | 6.431 | 6.92 | 2.6 | 23.432 | 22.549 |
| 4.465 | 4.589 | 4.229 | 4.972 | 5.69 | 5.44 | 6.325 | 6.807 | 2.6 | 23.328 | 22.549 |
| 4.464 | 4.59 | 4.229 | 4.972 | 5.69 | 5.44 | 6.325 | 6.807 | 2.6 | 23.328 | 22.549 |
| 4.464 | 4.59 | 4.339 | 5.011 | 5.691 | 5.44 | 6.45 | 6.932 | 2.6 | 23.449 | 22.549 |
| 4.464 | 4.59 | 4.339 | 4.999 | 5.691 | 5.44 | 6.45 | 6.932 | 2.6 | 23.449 | 22.432 |
| 4.463 | 4.59 | 4.339 | 4.999 | 5.691 | 5.44 | 6.45 | 6.932 | 2.6 | 23.449 | 22.432 |
| 4.463 | 4.59 | 4.339 | 5.106 | 5.691 | 5.439 | 6.45 | 6.932 | 2.6 | 23.449 | 22.432 |
| 4.463 | 4.591 | 4.339 | 5.106 | 5.691 | 5.439 | 6.45 | 6.932 | 2.6 | 23.449 | 22.432 |
| 4.462 | 4.591 | 4.339 | 5.084 | 5.691 | 5.439 | 6.45 | 6.932 | 2.6 | 23.449 | 22.432 |
| 4.462 | 4.591 | 4.339 | 5.015 | 5.692 | 5.439 | 6.45 | 6.932 | 2.6 | 23.449 | 22.432 |
| 4.462 | 4.591 | 4.339 | 5.081 | 5.692 | 5.439 | 6.45 | 6.932 | 2.6 | 23.449 | 22.432 |
| 4.461 | 4.592 | 4.339 | 5.032 | 5.692 | 5.439 | 6.45 | 6.932 | 2.6 | 23.449 | 22.432 |
| 4.461 | 4.592 | 4.339 | 5.076 | 5.692 | 5.439 | 6.45 | 6.932 | 2.6 | 23.449 | 22.432 |
| 4.461 | 4.592 | 4.339 | 5.094 | 5.692 | 5.438 | 6.45 | 6.932 | 2.601 | 23.449 | 22.432 |
| 4.461 | 4.592 | 4.339 | 5.006 | 5.692 | 5.438 | 6.45 | 6.932 | 2.601 | 23.449 | 22.432 |
| 4.46 | 4.592 | 4.339 | 5.006 | 5.693 | 5.438 | 6.45 | 6.932 | 2.601 | 23.449 | 22.432 |
| 4.46 | 4.593 | 4.329 | 5.006 | 5.693 | 5.438 | 6.434 | 6.918 | 2.601 | 23.44 | 22.432 |
| 4.46 | 4.593 | 4.344 | 5.035 | 5.693 | 5.438 | 6.451 | 6.833 | 2.601 | 23.455 | 22.432 |
| 4.459 | 4.593 | 4.344 | 5.011 | 5.693 | 5.438 | 6.451 | 6.833 | 2.601 | 23.455 | 22.432 |
| 4.459 | 4.593 | 4.344 | 4.98 | 5.693 | 5.438 | 6.451 | 6.833 | 2.601 | 23.455 | 22.535 |
| 4.459 | 4.594 | 4.344 | 4.98 | 5.693 | 5.437 | 6.451 | 6.833 | 2.601 | 23.455 | 22.535 |
| 4.458 | 4.485 | 4.232 | 4.98 | 5.693 | 5.437 | 6.342 | 6.833 | 2.601 | 23.347 | 22.535 |
| 4.458 | 4.485 | 4.232 | 4.98 | 5.694 | 5.437 | 6.342 | 6.833 | 2.601 | 23.347 | 22.535 |
| 4.458 | 4.596 | 4.232 | 4.987 | 5.694 | 5.437 | 6.342 | 6.833 | 2.601 | 23.347 | 22.535 |
| 4.457 | 4.596 | 4.232 | 4.987 | 5.694 | 5.437 | 6.342 | 6.833 | 2.601 | 23.347 | 22.535 |
| 4.457 | 4.596 | 4.232 | 4.989 | 5.694 | 5.437 | 6.342 | 6.833 | 2.602 | 23.347 | 22.535 |
| 4.457 | 4.596 | 4.232 | 4.989 | 5.694 | 5.437 | 6.342 | 6.833 | 2.602 | 23.347 | 22.535 |
| 4.456 | 4.596 | 4.244 | 4.974 | 5.694 | 5.436 | 6.342 | 6.833 | 2.602 | 23.357 | 22.535 |
| 4.456 | 4.596 | 4.339 | 5.043 | 5.695 | 5.436 | 6.342 | 6.833 | 2.602 | 23.446 | 22.428 |
| 4.456 | 4.596 | 4.339 | 4.986 | 5.695 | 5.436 | 6.342 | 6.833 | 2.602 | 23.446 | 22.428 |
| 4.456 | 4.596 | 4.339 | 4.986 | 5.695 | 5.436 | 6.342 | 6.833 | 2.602 | 23.446 | 22.428 |
| 4.455 | 4.596 | 4.339 | 4.986 | 5.695 | 5.436 | 6.342 | 6.833 | 2.602 | 23.446 | 22.428 |
| 4.455 | 4.596 | 4.339 | 5.092 | 5.695 | 5.436 | 6.342 | 6.833 | 2.602 | 23.446 | 22.428 |
| 4.455 | 4.596 | 4.339 | 4.995 | 5.695 | 5.436 | 6.342 | 6.833 | 2.602 | 23.446 | 22.428 |
| 4.454 | 4.596 | 4.339 | 5.049 | 5.696 | 5.435 | 6.342 | 6.833 | 2.602 | 23.446 | 22.428 |
| 4.454 | 4.596 | 4.339 | 5.07 | 5.696 | 5.435 | 6.342 | 6.833 | 2.602 | 23.446 | 22.428 |
| 4.454 | 4.596 | 4.339 | 4.997 | 5.696 | 5.435 | 6.442 | 6.833 | 2.602 | 23.446 | 22.53 |
| 4.453 | 4.596 | 4.339 | 4.997 | 5.696 | 5.435 | 6.442 | 6.833 | 2.603 | 23.446 | 22.53 |
| 4.453 | 4.596 | 4.339 | 4.993 | 5.696 | 5.435 | 6.442 | 6.833 | 2.603 | 23.446 | 22.425 |
| 4.453 | 4.596 | 4.339 | 4.993 | 5.696 | 5.435 | 6.442 | 6.833 | 2.603 | 23.446 | 22.425 |
| 4.452 | 4.596 | 4.339 | 4.993 | 5.697 | 5.435 | 6.442 | 6.833 | 2.603 | 23.446 | 22.425 |
| 4.452 | 4.596 | 4.339 | 4.989 | 5.697 | 5.434 | 6.34 | 6.833 | 2.603 | 23.446 | 22.425 |
| 4.452 | 4.596 | 4.339 | 4.989 | 5.697 | 5.434 | 6.34 | 6.833 | 2.603 | 23.446 | 22.425 |
| 4.451 | 4.596 | 4.339 | 5.042 | 5.697 | 5.434 | 6.34 | 6.833 | 2.603 | 23.446 | 22.425 |
| 4.451 | 4.596 | 4.339 | 5.065 | 5.697 | 5.434 | 6.34 | 6.833 | 2.603 | 23.446 | 22.425 |
| 4.451 | 4.596 | 4.339 | 4.997 | 5.697 | 5.434 | 6.34 | 6.833 | 2.603 | 23.446 | 22.425 |
| 4.45 | 4.49 | 4.228 | 4.984 | 5.698 | 5.434 | 6.34 | 6.833 | 2.603 | 23.336 | 22.425 |
| 4.45 | 4.49 | 4.228 | 4.984 | 5.698 | 5.434 | 6.34 | 6.833 | 2.603 | 23.336 | 22.426 |
| 4.45 | 4.49 | 4.228 | 4.984 | 5.698 | 5.433 | 6.34 | 6.833 | 2.603 | 23.336 | 22.426 |
| 4.45 | 4.49 | 4.228 | 4.984 | 5.698 | 5.433 | 6.34 | 6.833 | 2.604 | 23.336 | 22.538 |
| 4.449 | 4.49 | 4.228 | 4.984 | 5.698 | 5.433 | 6.34 | 6.833 | 2.604 | 23.336 | 22.538 |
| 4.449 | 4.49 | 4.228 | 4.984 | 5.698 | 5.433 | 6.34 | 6.833 | 2.604 | 23.336 | 22.538 |
| 4.449 | 4.49 | 4.228 | 4.984 | 5.698 | 5.433 | 6.34 | 6.833 | 2.604 | 23.336 | 22.538 |
| 4.448 | 4.598 | 4.336 | 5.005 | 5.699 | 5.433 | 6.34 | 6.833 | 2.604 | 23.436 | 22.538 |
| 4.448 | 4.598 | 4.335 | 5.1 | 5.699 | 5.433 | 6.34 | 6.833 | 2.604 | 23.435 | 22.438 |
| 4.448 | 4.598 | 4.335 | 5.1 | 5.699 | 5.432 | 6.34 | 6.833 | 2.604 | 23.435 | 22.438 |
| 4.447 | 4.598 | 4.335 | 5.1 | 5.699 | 5.432 | 6.34 | 6.833 | 2.604 | 23.435 | 22.438 |
| 4.447 | 4.598 | 4.335 | 5.1 | 5.699 | 5.432 | 6.34 | 6.833 | 2.604 | 23.435 | 22.438 |
| 4.447 | 4.598 | 4.334 | 5.1 | 5.699 | 5.432 | 6.34 | 6.833 | 2.604 | 23.435 | 22.438 |
| 4.446 | 4.598 | 4.334 | 5.1 | 5.7 | 5.432 | 6.34 | 6.833 | 2.604 | 23.434 | 22.438 |
| 4.446 | 4.598 | 4.334 | 4.992 | 5.7 | 5.432 | 6.34 | 6.833 | 2.604 | 23.434 | 22.438 |
| 4.446 | 4.597 | 4.333 | 5.083 | 5.7 | 5.432 | 6.34 | 6.833 | 2.604 | 23.434 | 22.438 |
| 4.445 | 4.597 | 4.333 | 5.066 | 5.7 | 5.431 | 6.34 | 6.833 | 2.605 | 23.434 | 22.438 |
| 4.445 | 4.597 | 4.333 | 5.008 | 5.7 | 5.431 | 6.452 | 6.933 | 2.605 | 23.433 | 22.438 |
| 4.557 | 4.597 | 4.333 | 5.084 | 5.7 | 5.431 | 6.452 | 6.933 | 2.605 | 23.433 | 22.438 |
| 4.526 | 4.597 | 4.332 | 5.104 | 5.701 | 5.431 | 6.35 | 6.919 | 2.605 | 23.433 | 22.438 |
| 4.539 | 4.597 | 4.332 | 5.011 | 5.701 | 5.431 | 6.35 | 6.932 | 2.605 | 23.433 | 22.438 |
您能否详细说明您看到了什么以及您期望什么?
为获得正确的温度读数、 标准热电偶的 S、T、B 型]和 RTD [3线 Pt10、Pt100、Cu50、Cu100、Ba1、 Cu10、Cu53类型的标准 RTD 输入]传感器。
为什么我要告诉所有这些信息、因为我们通过单个连接器连接 TC 和 RTD、只需连接任何人。
我们怀疑 电路是否正确,而滤波器设计也正确或不正确,请检查并给我们解决方案这是电路更改或需要检查软件方面的任何东西...

如果您需要更清晰的图像、请分享您的电子邮件我将发送此原理图或我将分享我的邮件 ID 请发送 ping 我我将回复您 r-balaj@hcl.com
您好、Bryan:
感谢您的回复
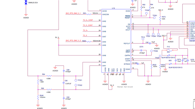
这些电阻器的用途是什么:我知道 R760和 R759是用于偏置 TC 的上拉/下拉电阻器、但我不知道这些电阻器正在发挥什么作用。 您能解释一下吗?
--->甚至我们不知道这些电阻器,因此我分享给你,因为我们的客户已经做了,所以现在我们看到的问题在 TC 正如我前面 所说的,我看到了您的建议和数据表所有那些它提到偏压电阻器只有1兆欧,
当热电偶连接时,模拟开关[TS5A21366DCUR]将关闭并添加这些电阻,如果连接了 RTD ,模拟开关将打开,因此我们观察到的情况。

我们测试 TP280和 TP282、我们得到了大约2.5V 的电压、实际上、如果我们直接读取热电偶、则会出现 mV。 添加该电阻器后、电压较高、从而增加了 IC 的输入。
使用开关的原因是、我们有两种传感器型号都连接在一个端子上、即 J1_1、J1_2和 J1_3、但一次仅连接一个。 因此、此时如果 TC 已连接、则使用开关并且它处于关闭状态、如果 RTD 已连接、则开关处于断开状态

此外、如何测量热电偶冷端? 我在该原理图上没有看到该测量值
使用热敏电阻[LMT70YFQR]直接连接至 uC。
尊敬的 Balaji Balaji、
在之前的帖子中、您说过以下内容:
我们测试 TP280和 TP282,得到大约2.5V 电压
但是、您在图中突出显示了测试点 TP280和 TP281。 我也无法在您的原理图上找到 TP282、但可能我在某个地方漏掉了它。 您能否解释一下您要进行什么测量才能获得2.5V?
您是否有高精度仪表(例如 Keysight/HP 3458)、您可以在 TC 测量(TP278和 TP279)期间在 ADC 输入端进行测量? 然后查看它们是否与原始 ADC 输出代码匹配。
您还可以尝试启用 ADC 的 VBIAS 功能、而不是使用开关+上拉+下拉电阻器。 此功能连接到 AINCOM、后者连接到您的网络"EXC_RTD_IDAC_0_1"。 这会将热电偶偏置到1/2 Vs 电压。 让我们看看这是否彻底改善了结果、以便我们可以在开关+电阻器导致问题时缩小范围
-Bryan