This thread has been locked.

If you have a related question, please click the "Ask a related question" button in the top right corner. The newly created question will be automatically linked to this question.

[参考译文] DAC39RF10EVM:R117、R118和 C130的作用

Guru**** 2386620 points
Other Parts Discussed in Thread: LMK04828, LMX1204
请注意,本文内容源自机器翻译,可能存在语法或其它翻译错误,仅供参考。如需获取准确内容,请参阅链接中的英语原文或自行翻译。

https://e2e.ti.com/support/data-converters-group/data-converters/f/data-converters-forum/1248699/dac39rf10evm-the-role-of-r117-r118-and-c130

器件型号:DAC39RF10EVM
主题中讨论的其他器件:LMK04828LMX1204

团队成员

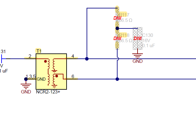
您能说出 R117、R118和 C130的角色吗? 虽然它们是 DNI、但它们可能可用于各种调试。

如何确定  R117、R118和 C130的值? 特别是、R117和 R118为66.5Ohm。 这些不属于 E24系列。 他们不确定选择这些值的原因。  

此致、

高桥典之

  • 请注意,本文内容源自机器翻译,可能存在语法或其它翻译错误,仅供参考。如需获取准确内容,请参阅链接中的英语原文或自行翻译。

    尊敬的 Takahashi-San:

      R117、R118和 C130应为 DNI。 我们将它们添加为占位符、以防我们使用另一个具有不同阻抗比的平衡-非平衡变压器。 电流平衡-非平衡变压器不需要它们。  

    此致、

    内拉伊

  • 请注意,本文内容源自机器翻译,可能存在语法或其它翻译错误,仅供参考。如需获取准确内容,请参阅链接中的英语原文或自行翻译。

    Neeraj,

    还有一些令人上瘾的问题。

    1.120 Ω 用于 R72、R73、R74、R75、R76、 R77、R78、R79、R80、R81。 您能解释一下为什么使用120欧姆吗?

    在 EVM 中、R64、R69使用2.100 Ω。 您能解释一下为什么使用100Ohm 吗?

    3.  EVM 中有3种0欧姆电阻 RCA12060000ZSEA、ERJ-2GE0R00X 和 ERJ-1GN0R00C。 为什么要使用这三个0欧姆电阻器? 您为什么要使用三种不同的电阻器?

    此致、

    高桥典之

  • 请注意,本文内容源自机器翻译,可能存在语法或其它翻译错误,仅供参考。如需获取准确内容,请参阅链接中的英语原文或自行翻译。

    尊敬的 Takahashi-San:

    1.120 Ω 用于 R72、R73、R74、R75、R76、 R77、R78、R79、R80、R81。 您能解释一下为什么使用120欧姆吗?

     当用作 LVPECL 驱动器时、LMK04828输出的每个桥臂需要120欧姆接地。  

     在 EVM 中、R64、R69使用2.100 Ω。 您能解释一下为什么使用100Ohm 吗?

    我们就是这样完成的。 LMX1204逻辑输出看到100欧姆的差分阻抗。

      EVM 中有3种类型的0欧姆电阻器 RCA12060000ZSEA、ERJ-2GE0R00X 和 ERJ-1GN0R00C。 为什么要使用这三个0欧姆电阻器? 您为什么要使用三种不同的电阻器?

    不同的0欧姆电阻器具有不同的物理尺寸。 只要我们要路由快速频率(RF),就会使用小尺寸电阻器。  

    此致、

    内拉伊