请注意,本文内容源自机器翻译,可能存在语法或其它翻译错误,仅供参考。如需获取准确内容,请参阅链接中的英语原文或自行翻译。
器件型号:DAC39RF10EVM 主题中讨论的其他器件:TPSM82913
大家好、
可以通过一些问题来了解 EVM 原理图并将原理图用作设计参考。
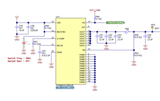
问题1: 您能说出下图中"3A、Vin = 3V→17V"的意思吗?

问题2. 在原理图 P.7中、似乎只有下图中存在 VDDA 和 VDDCSR。 这里使用 VDDA 和 VDDCSR 有什么目的吗?

问题3: 在原理图的 P.17中、我们可以看到原理图变为 bleow。 您能告诉原理图的 PCB 布局吗?

此致、
高桥典之

