This thread has been locked.

If you have a related question, please click the "Ask a related question" button in the top right corner. The newly created question will be automatically linked to this question.

[参考译文] ADC09QJ1300EVM:是否可以使用 TSW14J58EVM 评估 ADC09QJ1300EVM?

Guru**** 2381810 points
Other Parts Discussed in Thread: TSW14J57EVM, ADC09QJ1300EVM, TSW14J58EVM, ADC12QJ1600EVM, LMK04828
请注意,本文内容源自机器翻译,可能存在语法或其它翻译错误,仅供参考。如需获取准确内容,请参阅链接中的英语原文或自行翻译。

https://e2e.ti.com/support/data-converters-group/data-converters/f/data-converters-forum/1255168/adc09qj1300evm-is-it-possible-to-evaluate-adc09qj1300evm-using-tsw14j58evm

器件型号:ADC09QJ1300EVM
主题中讨论的其他器件:TSW14J57EVMTSW14J58EVMADC12QJ1600EVMLMK04828

尊敬的所有人:

 我打算 使用 TI 的 高速数据采集/图形发生器卡来评估 ADC09QJ1300EVM; TSW14J57EVM 易于使用、但 TSW14J57EVM 参考设计似乎 需要 外部1.6GHz 时钟  

已连接  ADC09QJ1300EVM。  

是否可以使用 TSW14J58EVM 评估 ADC09QJ1300EVM? 这样我就可以 使用 板载50MEG 时钟模式而不是 外部时钟模式来评估 ADC。

  目前、我没有为高速 ADC 应用提供外部时钟源的测试设备;

非常感谢~~

  • 请注意,本文内容源自机器翻译,可能存在语法或其它翻译错误,仅供参考。如需获取准确内容,请参阅链接中的英语原文或自行翻译。

    Le、

    您能否分享一下让您认为 TSW14J57EVM 需要外部1.6GHz 时钟的原因? 该器件应与 J57和 J58配合使用、但在 J57上具有更好的覆盖范围。 在任何情况下、FPGA 采集板上生成的任何时钟都没有传递到 ADC EVM。 这是另一种方法。 ADC EVM 将生成所有需要的 FPGA 时钟。 这就是为什么我对切换到 TSW14J58将如何解决此问题感到困惑的原因。

    此致、Chase

  • 请注意,本文内容源自机器翻译,可能存在语法或其它翻译错误,仅供参考。如需获取准确内容,请参阅链接中的英语原文或自行翻译。

    您好,Chase,感谢您的回复

    我 在  Finlay Clarke 创建的 POST "ADC12QJ1600EVM:在使用内部时钟时 time_out_error "中收到了 TSW14J57EVM 的时钟信息;

      建议  TSW14J57 EVM 不支持板载时钟模式。 只有 TSW14J58允许该选项。

    SLAU808的图3-1还显示了使用信号发生器与外部时钟的 EVM 设置

    在我看来、板载 时钟设置和外部设置对于系统时钟的差异可能有不同的固件。

    我不确定...

    我还 通过板载时钟将 TSW14J57EVM 与 ADC 相连、但在 T_T 处尚未运行;

    因此我 必须确认 时钟 设置正确...

  • 请注意,本文内容源自机器翻译,可能存在语法或其它翻译错误,仅供参考。如需获取准确内容,请参阅链接中的英语原文或自行翻译。

    Le、

    我现在看到了这个问题。 通常、无论 TSW14J57或 TSW14J58如何、您都可以使用板载或外部时钟。 使用板载时钟的限制是、您仅限于能由 LMK04828 PLL2生成的频率。 此处的问题是此器件 TSW14J57上的固件在 FMC 引脚 H4、H5上预期有信号、该信号仅由 PLLREFO+/-供电并通过 SE_CLK 50MHz。 已知您现在仅限于使用50MHz 板载时钟、让我们来看看它为什么不起作用。 您是否能够探测50MHz 振荡器 Y2的输出并验证 R231上是否存在50MHz 信号?

    此致、Chase  

  • 请注意,本文内容源自机器翻译,可能存在语法或其它翻译错误,仅供参考。如需获取准确内容,请参阅链接中的英语原文或自行翻译。

    您好、Chase

    根据您的回复、 我可以使用  TSW14J57 通过更改 ADC09QJ1300EVM 的 BOM 来评估 ADC、对吗?

    我已经测试了 振荡器 Y2的波形(只使用探针)、它似乎正常;

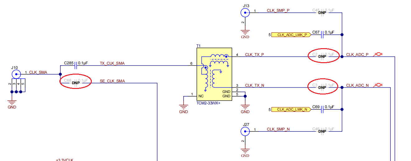
    要使用 板载时钟模式、根据  ADC EVM 的原理图、

    我应该移除 C285和 C67,C69、然后 用0.1uF 电容器填充 C68、C2和 C3  

    ADC 的 EVM 中是否有任何其他需要更改的 BOM?

    SLAU808还建议在使用板载时钟选项时移除 C60和 C61并使用0.1uF 电容填充 R233和 R235;

    我不确定可用固件是否可以接受这些更改...

    再次感谢您的帮助~

  • 请注意,本文内容源自机器翻译,可能存在语法或其它翻译错误,仅供参考。如需获取准确内容,请参阅链接中的英语原文或自行翻译。

    Le、

    支持此器件的工程师目前是 OOO、因此我正在尝试尽可能填写、但不熟悉此器件。 感谢您对此事的耐心对待! 我的理解是、板载时钟模式利用50MHz VCXO、该 VCXO 为 SE_CLK 输入提供时钟。 因此、我认为此板载时钟启动样式不需要任何修改。 让我来与我们的团队核实一下。 持续关注。

    此致、Chase

  • 请注意,本文内容源自机器翻译,可能存在语法或其它翻译错误,仅供参考。如需获取准确内容,请参阅链接中的英语原文或自行翻译。

    感谢您的帮助~

    我期待您的回复:)

  • 请注意,本文内容源自机器翻译,可能存在语法或其它翻译错误,仅供参考。如需获取准确内容,请参阅链接中的英语原文或自行翻译。

    Le、您好!

    要进行板载时钟更改、必须对上面列出的 ADC EVM 板进行以下硬件更改...

    a.移除 C45、C46、C2和 C3并安装 C67和 C69

    通过器件 GUI 对 ADC 进行编程时、必须对其进行固件更改。 TSW14J57 FW 可以保持相同。

    此致!

    埃里克·克莱克纳

  • 请注意,本文内容源自机器翻译,可能存在语法或其它翻译错误,仅供参考。如需获取准确内容,请参阅链接中的英语原文或自行翻译。

    嗨,埃里克,感谢您的回复

    我曾尝试再次运行 EVM、但链接仍然失败。

    我一直沿用  SLAU808的文献、仅移除了 C60和 C61并使用0.1uF 电容填充 R233和 R235;

    然后、我打开 ADC 的 EVM GUI、并使用 GUI 设置 ADC。 图1 ~图4显示了不使用  TSW14J57时的 ADC 状态。

     JESD_staus 寄存器为0110 0101;

    EVMPLL

    Ctrl

    howerver、当我将 ADC09QJ1300EVM 与 TSW14J57EVM 连接时、 升级固件(使用

    ADC12QJXX00_JMODE3);并且 ADC 的 JESD 链接也失败。   JESD_staus 寄存器为0000 0101;

    您能帮我修复此错误吗?

    非常感谢~

  • 请注意,本文内容源自机器翻译,可能存在语法或其它翻译错误,仅供参考。如需获取准确内容,请参阅链接中的英语原文或自行翻译。

    您好、Le:

    您能否确认您使用的是 J58或 J57所用的 TSW 电路板。 只有 J58支持这种板载时钟模式、因此必须使用该模式。

    另一项可以检查的是、验证 ADC PLL 生成的 FPGA CLK 是否具有正确的频率。 在本例中为312.5MHz。

    此致!

    埃里克·克莱克纳

  • 请注意,本文内容源自机器翻译,可能存在语法或其它翻译错误,仅供参考。如需获取准确内容,请参阅链接中的英语原文或自行翻译。

    大家好、Eric

    好的、我将遵循您的建议、稍后使用 J58而不是 J57。

    感谢您的答复。