This thread has been locked.

If you have a related question, please click the "Ask a related question" button in the top right corner. The newly created question will be automatically linked to this question.

[参考译文] ADS5294:满量程

Guru**** 2510095 points
Other Parts Discussed in Thread: THS4509, ADS5294, ADS5294EVM, TINA-TI

请注意,本文内容源自机器翻译,可能存在语法或其它翻译错误,仅供参考。如需获取准确内容,请参阅链接中的英语原文或自行翻译。

https://e2e.ti.com/support/data-converters-group/data-converters/f/data-converters-forum/1315196/ads5294-full-scale-range

器件型号:ADS5294
主题中讨论的其他器件:THS4509、、 TINA-TI

您好!

我需要使用 ADS5294 ADC 连接0V 至2V 单端信号。 我计划在两者之间使用单端到差分转换 IC、特别是 THS4509。 您能否确认这种方法是否可行? 如果是、我希望获得有关如何配置电路的指导。

谢谢。

  • 请注意,本文内容源自机器翻译,可能存在语法或其它翻译错误,仅供参考。如需获取准确内容,请参阅链接中的英语原文或自行翻译。

    您好!  

    很抱歉耽误你的时间。  

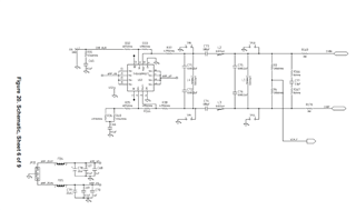
    是的、您应该能够将 THS4509用作单端至差动转换器并驱动 ADS5294。 请参阅下面 ADS5294EVM 用户指南中的电路。 您可以使用此电路作为起点、然后根据经验在原型板上优化您的用例(带宽、信号摆幅、SNR 等)。  

    请遵循数据表以下部分的指南-  

    一项建议是-使用 TINA-TI 或 PSPICE 中的 ADC 输入阻抗模型(如下图所示)模拟您的驱动器网络、以检查噪声、输入带宽、信号摆幅和共模。  

    谢谢。  

    卡尔蒂克