请注意,本文内容源自机器翻译,可能存在语法或其它翻译错误,仅供参考。如需获取准确内容,请参阅链接中的英语原文或自行翻译。
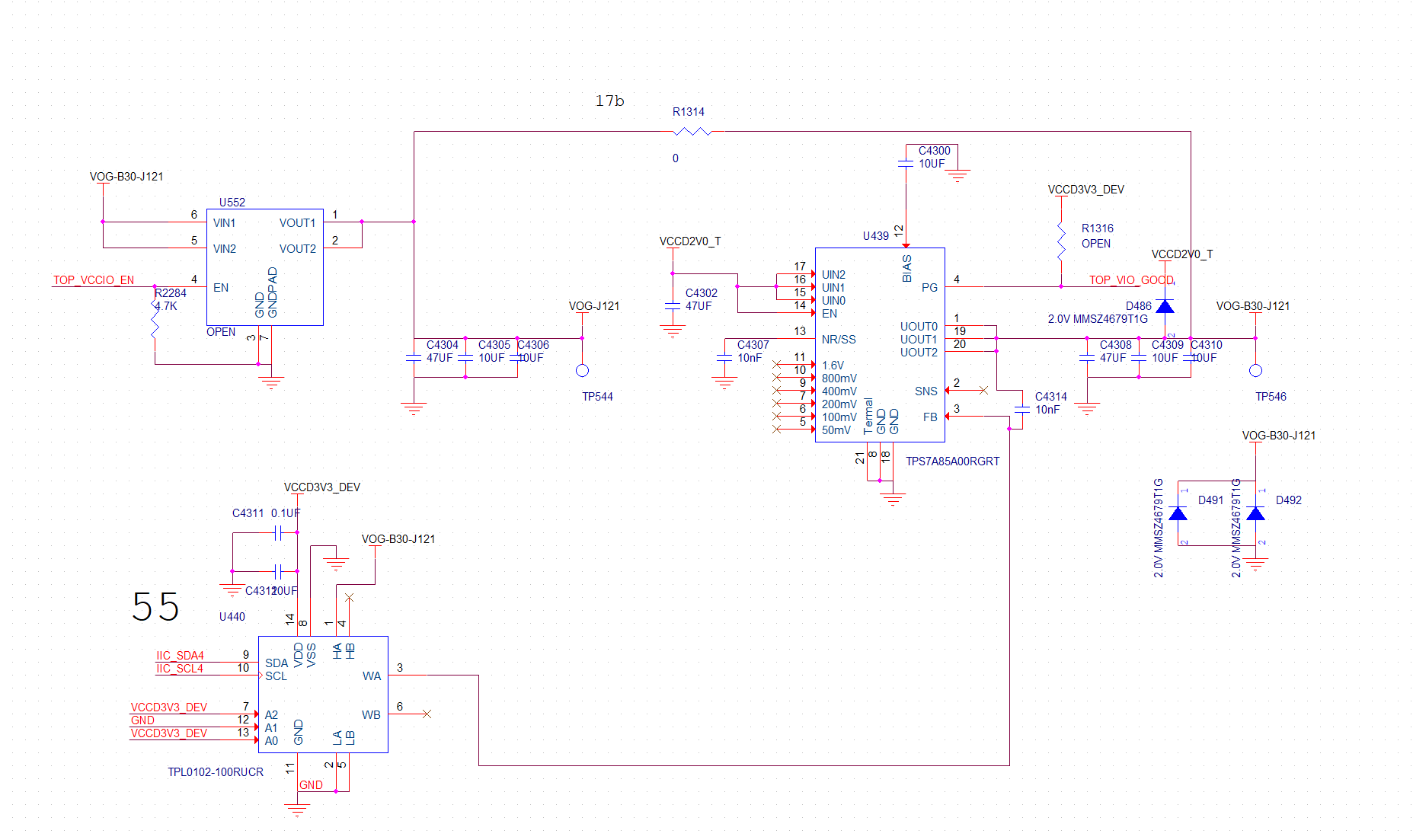
器件型号:TPL0102-100 在我们的设计中、它类似于上部电路。 在应用中、U439的 VCCD2V0_T 首先通电、LDO 启动。 U439需要输出1.8V。 5s 后、U440的 VDD 电源启动(VCCD3V3_DEV)。 在实际应用中、可以实现功能、但线会偶尔出。 U440 TPL0102的 VDD 和 HA 引脚在芯片内部短路(直通电阻值为11 Ω)、LDO U439的输出电压变为2.6V。 我们找不到原因,请支持和帮助。 谢谢!

