工具与软件:
您好!
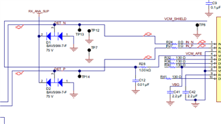
我们将使用 AFE4490RHAT、而不是 DB9连接器、我们计划仅在 PCB 上使用5个焊盘将 SPO2传感器焊接到板上、在这种情况下、我们应该如何布线 vcm_shield?
此外、IN_N 以及 IN_P 和 TX 对信号的阻抗控制要求是什么?
在开发板中、使用了2个专用电源稳压器。 可以使用一个电源稳压器吗? 

This thread has been locked.
If you have a related question, please click the "Ask a related question" button in the top right corner. The newly created question will be automatically linked to this question.
工具与软件:
您好!
我们将使用 AFE4490RHAT、而不是 DB9连接器、我们计划仅在 PCB 上使用5个焊盘将 SPO2传感器焊接到板上、在这种情况下、我们应该如何布线 vcm_shield?
此外、IN_N 以及 IN_P 和 TX 对信号的阻抗控制要求是什么?
在开发板中、使用了2个专用电源稳压器。 可以使用一个电源稳压器吗? 

您好、Syed:
感谢您发送编修。
请参阅器件数据表第11节中的布局指南。 目标是尽可能多地屏蔽 INP 和 INN 输入迹线、无论信号是通过连接器还是来自板载模块。 下面、我在 PCB 布局上标记了推荐的 R-C 滤波器的放置位置。 从 RC 滤波器节点、您将看到两条布线从左侧与 INP/N 布线并联。 一旦到达 PD 模块、就会发生死区。

对 TX 或 RX 路径上的阻抗控制没有严格的要求。 但是、我强烈建议将它们布线为一个差分对、并匹配 P 侧和 N 侧的阻抗。
可以使用单个电源、但由于 LED 驱动器的开关电流、性能可能存在缺点。 请参阅数据表的第10节、其中介绍了配置 AFE 电源的3种可能场景。
此致、
Ryan