主题中讨论的其他器件: TIDA-01333、 OPA192
工具与软件:
尊敬的 TI 团队:
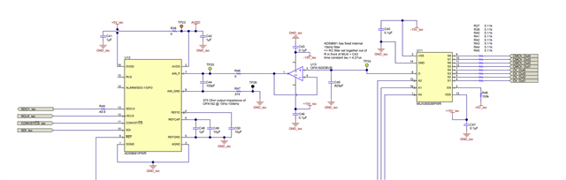
我有一个有关 ADS8689的问题:
首先、我想问一下我是否可以优化这个电路。 它与 SBAA51中所示的电路类似。 还应测量0-10V 电压信号或4 -20mA 电流信号。 两者均由带信号线、GND 线和24V 电源线的3线传感器供电。 因此、我只需要测量单端信号、我不确定是否可以进一步优化此电路、特别是如果我需要用于 CMRR 的仪器增益放大器、如果我只测量单端信号。 以及是否需要对 AINN 信号(如果仅连接到 GND)进行多路复用。
我的第二个问题与输入滤波有关、因为传感器的截止频率为1kHz-3dB。因此、如果 ADC LPF 的内部截止频率为15kHz、而我要测量的最高频率信号为1kHz、我认为这个问题还是不错的。 我不确定多路复用器会对这种情况产生什么干扰、以及我应该如何在多路复用器之前设计滤波器、以便不会干扰内部 ADC LPF。 如果有任何帮助、将不胜感激。 

