Other Parts Discussed in Thread: ADS1235
工具与软件:
大家好!
我正在为应变计设计一个测量装置、用于测量车辆悬架部件的伸长率。
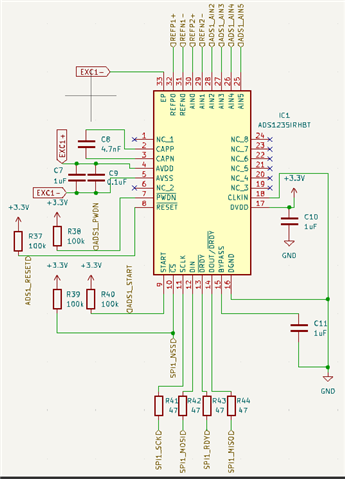
测量系统由6个惠斯通电桥、3个 ADS1235 (2个电桥1个 ADS1235)组成。 与电桥一样、ADS1235由5V 直流电源供电、并连接到测量系统、如图所示:

我 µV 实现的精度是测量1-2 μ V 的电压。 电桥的灵敏度为2mV/V 令人满意的测量频率为每个电桥200个样本/秒。 电桥的输出电压范围可以是-10mV 至10mV。 从数据表来看、这是可行的。

ADS1235是否允许测量负电压、或者输入前是否需要双极电源或单独的放大器? 对于我曾考虑过的应用、ADS1235是否是一个不错的选择?|
我的申请:


