This thread has been locked.

If you have a related question, please click the "Ask a related question" button in the top right corner. The newly created question will be automatically linked to this question.

[参考译文] THVD1426:建议的端接电阻功率

Guru**** 2510095 points


请注意,本文内容源自机器翻译,可能存在语法或其它翻译错误,仅供参考。如需获取准确内容,请参阅链接中的英语原文或自行翻译。

https://e2e.ti.com/support/interface-group/interface/f/interface-forum/1492323/thvd1426-suggestion-for-termination-resistor-wattage

器件型号:THVD1426

工具与软件:

您好!

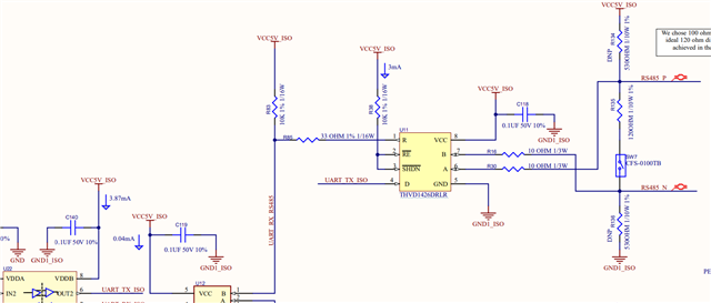
我们将为我们的应用使用 THVD1426DRLR RS -485收发器、其具有5V 电源电压和120Ω、1/10W 终端电阻器。 您能否确认1/10W 端接电阻器是否足够、或者我们是否应该增加功率?

我们已附上 THVD1426DRLR 的原理图供您参考。 请查看原理图并建议端接电阻器的合适功率。

谢谢!
Sonali

  • 请注意,本文内容源自机器翻译,可能存在语法或其它翻译错误,仅供参考。如需获取准确内容,请参阅链接中的英语原文或自行翻译。

    此外、请告知我们 RS485信号的电压电平是多少?

  • 请注意,本文内容源自机器翻译,可能存在语法或其它翻译错误,仅供参考。如需获取准确内容,请参阅链接中的英语原文或自行翻译。

    正常运行期间的典型功率耗散为75mW。 100mW 时、没有很大的安全裕度。 您是否希望能够承受电缆中对另一个电压的短路?

    驱动器的输出信号介于0V 和5V 之间。如果节点之间存在接地偏移、则总线电压可能处于更宽的范围内。

  • 请注意,本文内容源自机器翻译,可能存在语法或其它翻译错误,仅供参考。如需获取准确内容,请参阅链接中的英语原文或自行翻译。

    尽管使用两个120欧姆电阻器时的典型功率耗散可能是此估算值的两倍、但 Clemens 是正确的。  

    该器件的典型 VoD 为3V。 使用两个120欧姆的终端电阻器(120//120 = 60欧姆等效值)时、流经该电阻器的电流将为50mA。 功率= V x I SO 3V x 50mA = 150mW。 这不包括在转换期间电缆电感可能升高电压的瞬态。 对于裕度、您可以将这个数字加倍 以维持正常运行。 (假设电压和电流过冲为50%)。

    对于任何对 Vbus 轨短路的情况、您可能需要了解 Vbus 轨的最大电压、并假设等效电阻两端的压降。

    -鲍比