请注意,本文内容源自机器翻译,可能存在语法或其它翻译错误,仅供参考。如需获取准确内容,请参阅链接中的英语原文或自行翻译。
器件型号:TCAN4550-Q1 主题中讨论的其他器件:TCAN4550、
工具与软件:
尊敬的 E2E:
如果 CANH 和 CANL 的外部电路短路故障、它是否会影响 LDO 5V (70mA)输出?

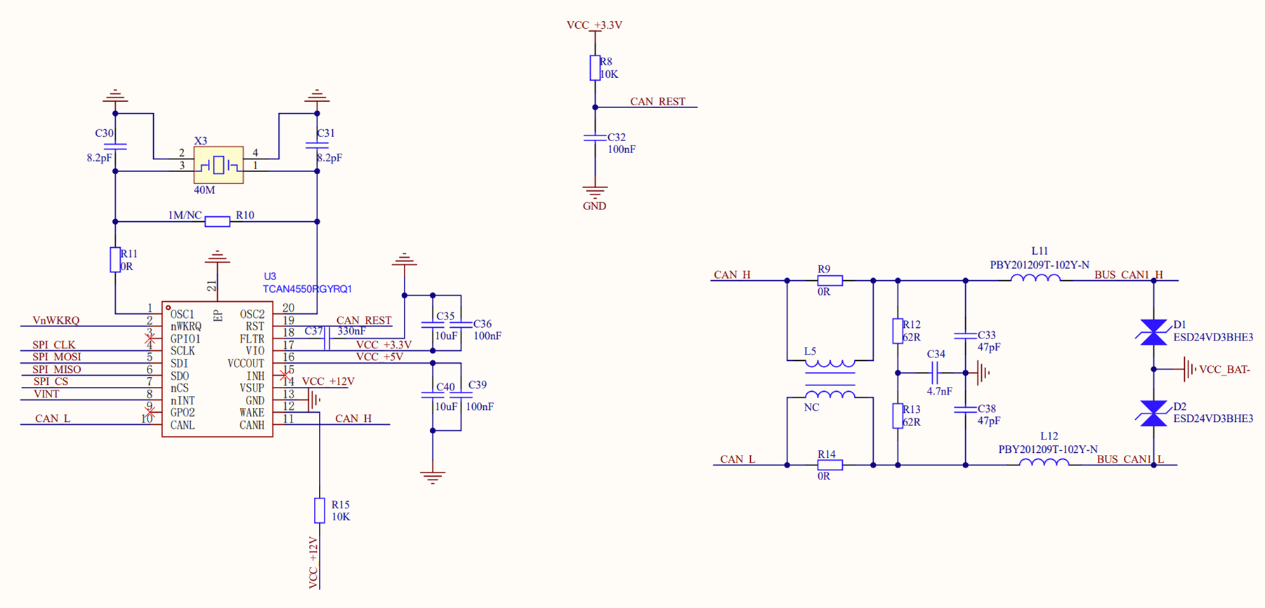
顺便说一下、 PLS 有助于审查 SCH、TCAN4550是否有任何错误?

谢谢
This thread has been locked.
If you have a related question, please click the "Ask a related question" button in the top right corner. The newly created question will be automatically linked to this question.
工具与软件:
尊敬的 E2E:
如果 CANH 和 CANL 的外部电路短路故障、它是否会影响 LDO 5V (70mA)输出?

顺便说一下、 PLS 有助于审查 SCH、TCAN4550是否有任何错误?

谢谢
Tommy、您好!
[报价 userid="528918" url="~/support/interface-group/interface/f/interface-forum/1496706/tcan4550-q1-if-the-external-circuit-of-canh-and-canl-short-circuit-fault-will-it-affect-the-ldo-5v-70ma-output ]]如果 CANH 和 CANL 的外部电路发生短路故障、它是否会影响 LDO 5V (70mA)输出?[/QUOT]VCCOUT 与为 CAN 收发器供电的5V LDO 相同、并且对于组合 CAN 收发器和连接到 VCCOUT 引脚的任何负载、最大输出电流为125mA。 高电流负载也会导致温度升高、在高环境温度下运行也会降低在超过最高内核温度之前可以支持的总输出电流。
如果 CANH 和/或 CANL 引脚上的短路导致大电流负载、则会导致温度升高并关断。
有关 LDO 性能的更多信息、请参阅 了解 TCAN4550-Q1应用报告中的 LDO 性能 (链接)
对于原理图、我有以下注释:
此致、
Jonathan