Other Parts Discussed in Thread: TS3USB221, LSF0204D, SN74CBTLV3257, TMUX1574
Thread 中讨论的其他器件:TS3USB221、 SN74CBTLV3257、 TMUX1574
工具/软件:
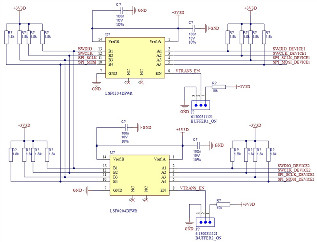
大家好、我需要在多个器件之间切换 SWD 线路(来自 SCTLINK 的编程信号)和 SPI 线路(来自主机 MCU)。 这是两 侧3V3逻辑域中的双向数据传输。 我之前使用 LSF0204DPWR 进行电平转换。 但我不确定这是否适合总线切换和快速信号(大致为12Mb/s)。 图像说明了我要做的事情。
理想情况下、我不想使用任何上拉电阻器。 但我知道该器件需要它们。 我找不到任何其他可以自动进行双向传输的合适器件。 禁用时、I 将要求端口处于高阻抗/RF tri 状态。
您认为这样会起作用吗? 谢谢
