This thread has been locked.

If you have a related question, please click the "Ask a related question" button in the top right corner. The newly created question will be automatically linked to this question.

[参考译文] DP83867IR:关于与 Zynq FPGA 的 RX 端口连接

Guru**** 2680515 points

Other Parts Discussed in Thread: DP83867IR

请注意,本文内容源自机器翻译,可能存在语法或其它翻译错误,仅供参考。如需获取准确内容,请参阅链接中的英语原文或自行翻译。

https://e2e.ti.com/support/interface-group/interface/f/interface-forum/1578311/dp83867ir-regarding-rx-port-connections-with-the-zynq-fpga

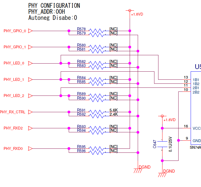
器件型号:DP83867IR


我有一个配备了 DP83867IR PHY 作为我的 Zynq FPGA 的以太网外设的定制电路板。

如所示的电路图所示、我将使用 RXD[0]、RXD[2]和 RX_CTRL 端口配置一个 strap。

Zynq FPGA 在复位时进入上拉状态、
上拉电阻值约为 8k【Ω】至 53k【Ω】。

考虑到 Zynq FPGA 的上拉电阻值(约为 8k【欧姆】至 53k【欧姆】)、​​R596、R594、R591 和 R592 应该是什么电阻值?

提前感谢您。

PHYstrap.png

  • 请注意,本文内容源自机器翻译,可能存在语法或其它翻译错误,仅供参考。如需获取准确内容,请参阅链接中的英语原文或自行翻译。

    您好、  

    您尝试将每个引脚置于哪种模式?

    此外、您是否知道上电时每个引脚的确切上拉电阻、以便我们计算正确的电阻?

    最后、如果您可以在 FPGA 之后为 PHY 上电、这些引脚将不会处于上拉状态、因此您可以将我们推荐的电阻器值用于配置 (strap)。  

    请告诉我。  

    此致、

    j