Other Parts Discussed in Thread: LM66100, TUSB320, TUSB321
部件号: TUSB320
主题中讨论的其他器件: LM66100、 TUSB321
您好!
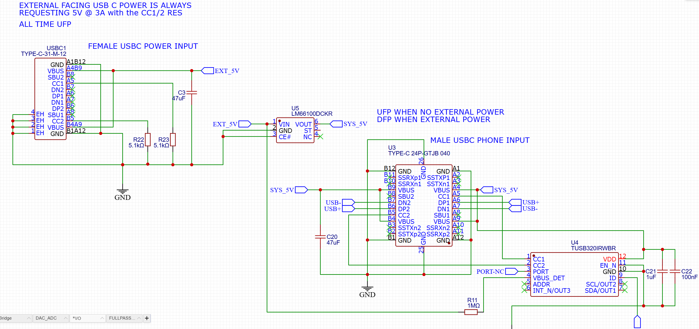
我们正在制作一个具有充电功能的 USB C 音频转换器。 它将是一个简单的 USB C 母电源、不断请求其 CC 线路上通过 5.1k 电阻器提供 5V 电压。 该电源将通过 LM66100 理想二极管进入 SYS_5V。 SYS_5V 应连接到手机的 USBC 公插头 VBUS 线路、以及 DAC/ADC 外设。 未连接外部母插头时、TUSB320 应将手机设置为 UFP、请求手机供电。 当 VBUS 检测到母电源供电时、TUSB320 应将手机切换到 DFP、并从外部充电器接收充电。 在每种情况下、DAC/ADC 外设应保持通电状态。
我们的问题是 VBUS_DET 是否监测外部电源总线还是 VSYS_5V 总线?
此外、LM66100 可以一直保持“打开“状态吗? 或者必须由 TUSB320 ID 引脚控制其使能引脚?
您能查看原理图并提供建议吗?

谢谢您、
彼得
