请注意,本文内容源自机器翻译,可能存在语法或其它翻译错误,仅供参考。如需获取准确内容,请参阅链接中的英语原文或自行翻译。
部件号:PCA9555 “线程: ABS”中讨论的其它部件
你好,团队
当 VCC=3.3V 时,您可以帮助检查 PCA9555 p 端口是否支持5V 输入电压?
它似乎基于 D/S 提供,但听起来 有点反直觉,因此需要您的确认。 请提前感谢。

This thread has been locked.
If you have a related question, please click the "Ask a related question" button in the top right corner. The newly created question will be automatically linked to this question.
你好,团队
当 VCC=3.3V 时,您可以帮助检查 PCA9555 p 端口是否支持5V 输入电压?
它似乎基于 D/S 提供,但听起来 有点反直觉,因此需要您的确认。 请提前感谢。

Shawn,您好!
克莱门斯是正确的,这不是最新版本的数据表,尽管它不会影响您的问题。 我 在这里包括了数据表的当前版本。
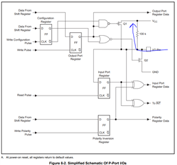
克莱门斯是正确的。 P 端口没有从引脚到 VCC 的保护二极管。 相反,PCA9555在 VCC 和 P 端口之间有一个100kohm 电阻器。 更糟糕的情况是,向 VCC 供应的电流为(5V - 3.3V)/100k = 17uA,电流消耗极小。 P 端口的过压容差高达 ABS。数据表中列出了最大条件。 也就是说,当 VCC = 3.3V 时,5V 输入正常。
附件数据表中的图8-2供您参考:

此致,
泰勒