请注意,本文内容源自机器翻译,可能存在语法或其它翻译错误,仅供参考。如需获取准确内容,请参阅链接中的英语原文或自行翻译。
部件号:TUSB422 主题中讨论的其他部件: TUSB1046-DCI
大家好,
我们的客户想了解TCPCI的替代模式协商。
--------
[Q1]
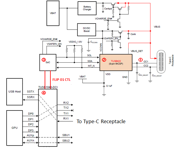
我了解Alt模式的协商流程如下。
我的理解是否正确?
<协商流程>
1.TUSB422通过CC引脚确定它是否为Alt模式。
2.如果是Alt模式,MUX_CTRL的大小将从“00B”更改为“10b”。
3.此电阻值由TCPCI从TUSB422发送到MCU。
4.TUSB1046-DCI(MUX)通过MCU更改为DP信号线路。
--------
[Q2]
根据我们的客户,在确定"ALT模式"后,应用程序(系统)必须在200us内完成MUX更改。
它由USB PD规范确定。
这是否正确?
如果是,请告诉我们TUSB422解决方案(TCPCI)是否支持这些规范?
--------
此致,
Kanemaru

