This thread has been locked.

If you have a related question, please click the "Ask a related question" button in the top right corner. The newly created question will be automatically linked to this question.

[参考译文] SN65LVELT22:外部匹配电阻

Guru**** 2774995 points
请注意,本文内容源自机器翻译,可能存在语法或其它翻译错误,仅供参考。如需获取准确内容,请参阅链接中的英语原文或自行翻译。

https://e2e.ti.com/support/interface-group/interface/f/interface-forum/964097/sn65lvelt22-external-matching-resistance

器件型号:SN65LVELT22
主题中讨论的其他器件: SN65LVELT23

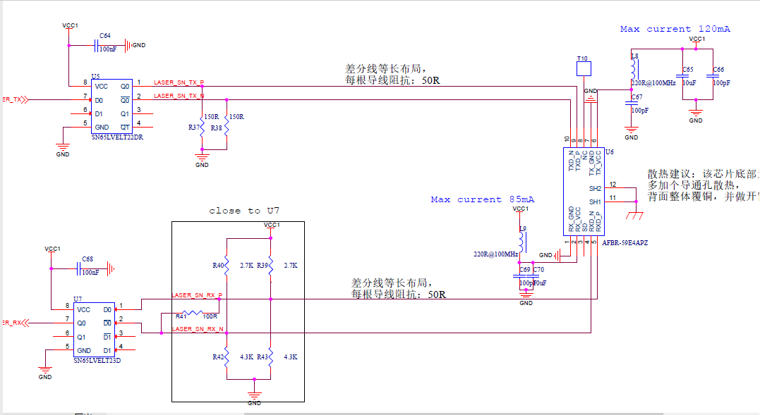
1.我的设计是 TTL 到 LVPECL 信号驱动光学模块、采用 sn65lvert22/sn65lvert23;

2.帮助检查 LVPECL 器件交流耦合到光学模块的原理图是否正确;

3. Sn65lvert23d 芯片1-4引脚内部有上电阻和下电阻,请查看外部匹配电阻是否合适?

  • 请注意,本文内容源自机器翻译,可能存在语法或其它翻译错误,仅供参考。如需获取准确内容,请参阅链接中的英语原文或自行翻译。

    您好、Zhang、

    我将在明天审查设计并提供反馈。

    此致、

    I.K.  

  • 请注意,本文内容源自机器翻译,可能存在语法或其它翻译错误,仅供参考。如需获取准确内容,请参阅链接中的英语原文或自行翻译。

    您好、Zhang、

    很抱歉耽误你的时间。 您的原理图看起来适用于该光学模块。 外部匹配看起来也是正确的、并且它将建立 LVPECL 共模电压。

    此致、

    I.K.