Other Parts Discussed in Thread: AM26C32
您好,
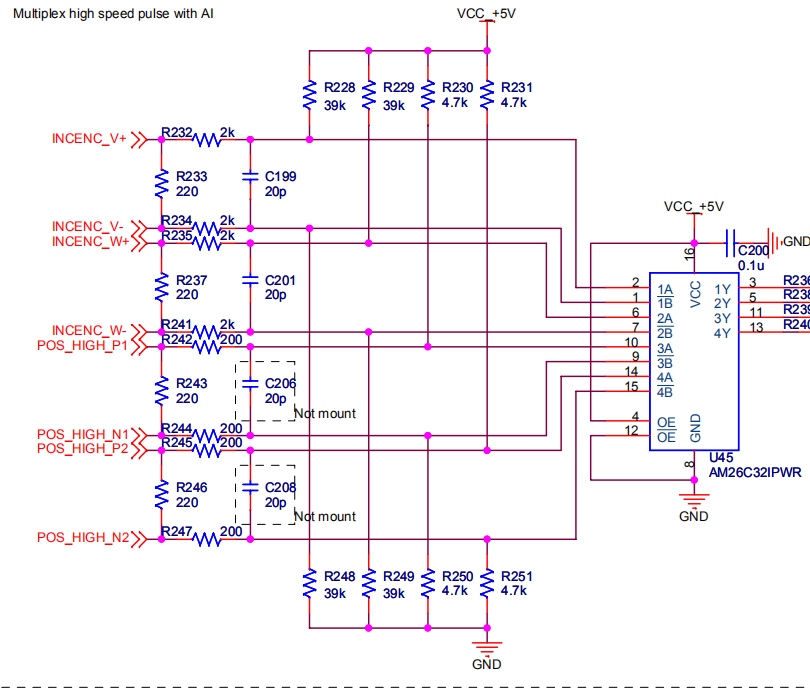
我们的客户将 AM26C32用于伺服驱动器应用、他的应用是单端输入、 INCENC_V-连接 的 VCC_+5V、INCENC_V+连接的信号源、但他发现 、当频率高于200kHz 时、占空比会发生变化。 那么、您能帮助进行分析吗?
下面是测试结果和原理图:
三个测试条件如下:
1) R248=R2228=10K、R234=R232=3.3K、高电平出现504ns (输入为1MHz、50%占空比)。
2) R248=R2228=10K、R234=R232=6.2K、高电平出现720ns (输入为1MHz、50%占空比)。
3) R248=R2228=10K、R234=R232=2K、高电平出现460ns (输入为1MHz、50%占空比)。

此致
Kailyn
