This thread has been locked.

If you have a related question, please click the "Ask a related question" button in the top right corner. The newly created question will be automatically linked to this question.

[参考译文] SN65HVD62:OOK 信号环路#39;s 衰减

Guru**** 2694555 points

Other Parts Discussed in Thread: SN65HVD62

请注意,本文内容源自机器翻译,可能存在语法或其它翻译错误,仅供参考。如需获取准确内容,请参阅链接中的英语原文或自行翻译。

https://e2e.ti.com/support/interface-group/interface/f/interface-forum/840773/sn65hvd62-ook-signal-loop-s-attenuation

器件型号:SN65HVD62

大家好、

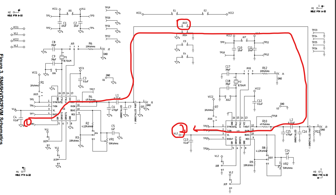
我们的客户尝试 OOK 循环。 安装 JU13。 并在点1处输入+3dB OOK 信号。 测试点2处的输出 OOK 信号。

他们发现输出信号振幅仅为887mV (接近-3dB)。 也就是说、在这个环路之后、它具有6dB 衰减。

此测试结果是否正确? 如果正确、是否有任何其他方法来优化此衰减?

谢谢!

BR

Marvin

  • 请注意,本文内容源自机器翻译,可能存在语法或其它翻译错误,仅供参考。如需获取准确内容,请参阅链接中的英语原文或自行翻译。

    您好、Marvin、

    是否在 TXOUT 端口注入 OOK 信号?  从图中看、它可能连接到 RXOUT、这毫无意义(RXOUT/TXIN 引脚提供基带逻辑电平信号)。  您能否验证 TXOUT 侧(RF 信号连接到 PCB 后)和 RXIN 侧(在传输线路的另一端)的信号振幅?  如果您使用的是 SN65HVD62发送器而不是您自己的源、您是否会看到类似的损耗?  SN65HVD62器件是否在测试期间通电、如果是、如何配置?

    此致、
    最大

  • 请注意,本文内容源自机器翻译,可能存在语法或其它翻译错误,仅供参考。如需获取准确内容,请参阅链接中的英语原文或自行翻译。

    尊敬的 Max:

    我选择了错误的路径。 它应该是 TXIN->JU13->RXOUT。

    如果是、根据您的经验、信号衰减了多少?

    谢谢!

    BR

    Marvin

  • 请注意,本文内容源自机器翻译,可能存在语法或其它翻译错误,仅供参考。如需获取准确内容,请参阅链接中的英语原文或自行翻译。

    您好、Marvin、

    该路径仍然没有意义- TXIN 和 RXOUT 接口独立于射频接口。  您确定不是说信号施加在 TXOUT 上、而是在 RXIN 上测量(即、在射频通道的另一端)?  如果是这种情况、我仍然想知道在 TXOUT、RXIN 和中点(JU13)处测量的信号振幅。

    此致、
    最大

  • 请注意,本文内容源自机器翻译,可能存在语法或其它翻译错误,仅供参考。如需获取准确内容,请参阅链接中的英语原文或自行翻译。

    尊敬的 Max:

    很抱歉、出现错误信息。 你是对的。 我们再次尝试测量 TXOUT 和 RXIN 信号。

    1)安装 JU13。 短接 TP6 (TXIN)并使用 EVM 板测量 TP17 (TXOUT)、JU13和 C15 (RXIN)的一个单端。  

    Case1.1:

    CH1:TP17 (TXOUT);CH2:JU13;CH3:C15 (RXIN);

    (未安装 R5和 R11。 未连接同轴电缆。)

    情况1.2:

    CH1:C15 (RXIN);

    (已安装 R5。 未安装 R11。 未连接同轴电缆。)

    从上面可以看到:安装 JU13后、两个波形几乎相同。

    2) 2)卸载 JU13、我们可以看到以下波形:

    情况1.3:

    CH1:TP17 (TXOUT);CH2:JU13;  

    (未安装 R5。 未连接同轴电缆。)

    情况1.4:

    CH1:TP17 (TXOUT);CH2:JU13;  

    (已安装 R5。 未连接同轴电缆。)

    有几个问题:

    1)对于情况1.1和情况1.2、我们是否安装50欧姆负载似乎没有很大影响。  

    我是否认为仅在安装 JU13时 R10可视为50欧姆负载? 但是、为什么在安装 JU13和 R5时该波形几乎相同? R5和 R10应该并联、并且等效负载接近25 Ω。

    2) 2)如果卸载 JU13、我们可以很容易地使 JU13衰减50%或-3dB。

    我们的客户不希望这-3dB 衰减。 它们具有自己的阻抗匹配网络、电容为0.22uF。

    如果是、我们是否可以移除 R4 (49.9欧姆)并让它们为 同轴电缆和其他负载建立自己的阻抗匹配网络? TXOUT 和 RXIN 短接、是否正常?

    3) 3)如果我们无法移除 R4 (49.9欧姆)、是否有其他方法可降低-3dB 衰减?

    -3dB 衰减太大。

    谢谢!

    BR

    Marvin

    EVM 电路板原理图:

  • 请注意,本文内容源自机器翻译,可能存在语法或其它翻译错误,仅供参考。如需获取准确内容,请参阅链接中的英语原文或自行翻译。

    Marvin、

    感谢您分享您在器件上所做的实验。 我们可能需要逐步解决问题。

    您是如何在测试用例 1.1中测量 TP17的? 通常、TX 输出具有 一些默认的直流偏置电压。   它看起来波形 具有0V 共模。

     您还可以检查电阻以  确保其不变吗?

    回到基本概念、SN65HVD62设计用于驱动50Ohm 负载系统、这意味着终端应与电缆阻抗(50Ohm)匹配。 如果必须保持信号完整性、则衰减  不可避免。

    此致、

    Hao  

  • 请注意,本文内容源自机器翻译,可能存在语法或其它翻译错误,仅供参考。如需获取准确内容,请参阅链接中的英语原文或自行翻译。

    您好 Hao、

    昨天似乎没有成功地达成答复。

    对于您的第一个问题、我们的客户使用交流耦合。

    根据您的说法、它定义为驱动50Ohm 负载系统。 可以 说、-3dB 衰减无法避免吗?  

    如果它们在0.22uf 之后定义阻抗匹配网络、它们能否移除 TXOUT 和 RXIN 之间的50 Ω(R4)? 也就是说、我们不需要关心 信号完整性、尤其是信号反射。

    谢谢!

    BR

    Marvin

  • 请注意,本文内容源自机器翻译,可能存在语法或其它翻译错误,仅供参考。如需获取准确内容,请参阅链接中的英语原文或自行翻译。

    您好 Hao、

    昨天似乎没有成功地达成答复。

    对于您的第一个问题、我们的客户使用交流耦合。

    根据您的说法、它定义为驱动50Ohm 负载系统。 可以 说、-3dB 衰减无法避免吗?  

    如果它们在0.22uf 之后定义阻抗匹配网络、它们能否移除 TXOUT 和 RXIN 之间的50 Ω(R4)? 也就是说、我们不需要关心 信号完整性、尤其是信号反射。

    谢谢!

    BR

    Marvin

  • 请注意,本文内容源自机器翻译,可能存在语法或其它翻译错误,仅供参考。如需获取准确内容,请参阅链接中的英语原文或自行翻译。

    您好 Hao、

    昨天似乎没有成功地达成答复。

    对于您的第一个问题、我们的客户使用交流耦合。

    根据您的说法、它定义为驱动50Ohm 负载系统。 可以 说、-3dB 衰减无法避免吗?  

    如果它们在0.22uf 之后定义阻抗匹配网络、它们能否移除 TXOUT 和 RXIN 之间的50 Ω(R4)? 也就是说、我们不需要关心 信号完整性、尤其是信号反射。

    谢谢!

    BR

    Marvin

  • 请注意,本文内容源自机器翻译,可能存在语法或其它翻译错误,仅供参考。如需获取准确内容,请参阅链接中的英语原文或自行翻译。

    Marvin、

    感谢您指出交流探头。 我现在明白了。  是的、阻抗匹配网络可以替代50Ohm。 R4可被视为驱动器的输出阻抗。 如果电缆短路且反射可忽略不计、您可以尝试驱动到高阻抗(如开路)。  我个人从未这样做过、但它可能适用于您的应用。

    此致、

    Hao