This thread has been locked.

If you have a related question, please click the "Ask a related question" button in the top right corner. The newly created question will be automatically linked to this question.

[参考译文] TUSB1002:TUSB1002中 TX 和 RX 的连接

Guru**** 2382480 points
Other Parts Discussed in Thread: TUSB1002
请注意,本文内容源自机器翻译,可能存在语法或其它翻译错误,仅供参考。如需获取准确内容,请参阅链接中的英语原文或自行翻译。

https://e2e.ti.com/support/interface-group/interface/f/interface-forum/703489/tusb1002-the-connection-of-tx-and-rx-in-tusb1002

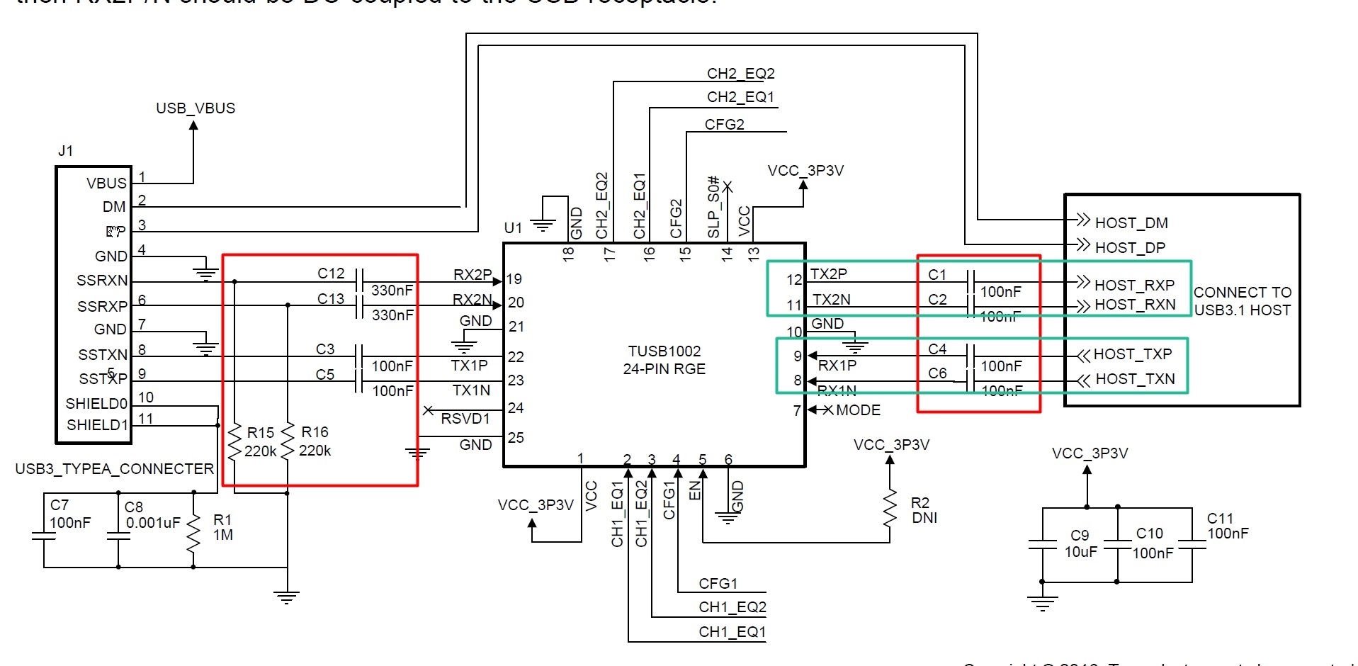
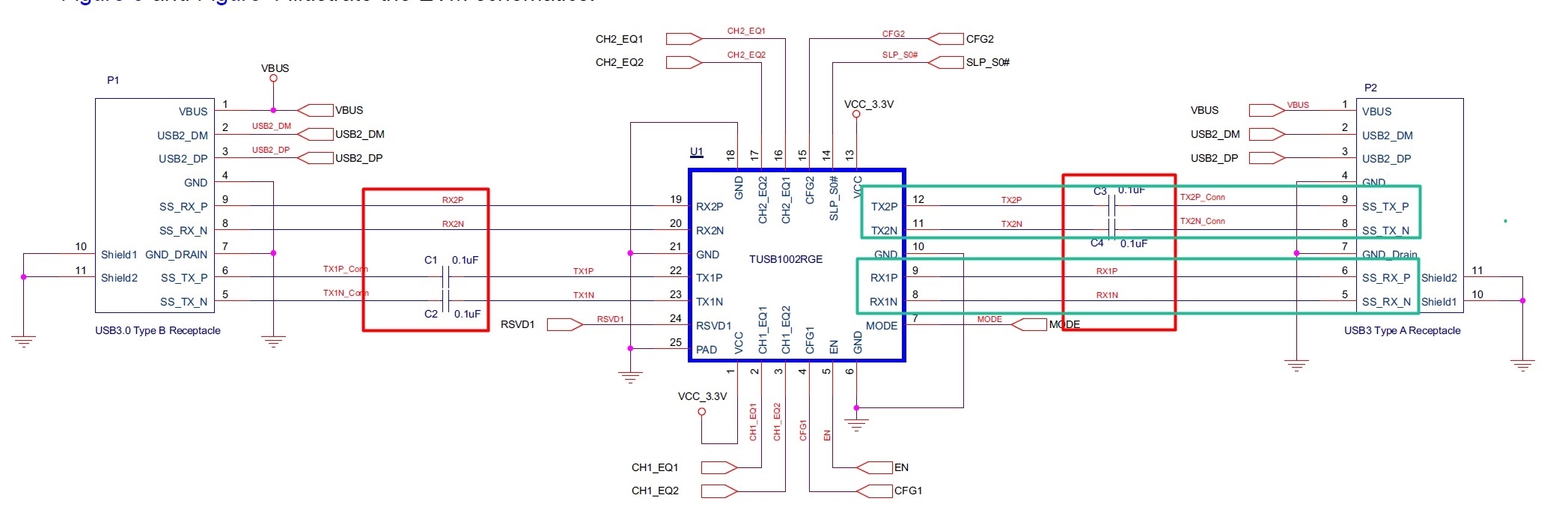
器件型号:TUSB1002

您好!

   我对使用 TUSB1002有一些疑问。

  TUSB1002的 TX 和 RX 与电路参数之间的连接是什么?

 在数据表中、简化版原理图和 EVM 原理图 如下所示:

  为什么它在 RX 和 TX 中具有不同的连接? 哪一项是最佳参考?

 如何选择 RX 和 TX 上的电容值?

  • 请注意,本文内容源自机器翻译,可能存在语法或其它翻译错误,仅供参考。如需获取准确内容,请参阅链接中的英语原文或自行翻译。
    Yisyuan

    根据 USB SuperSpeed 规范、USB 通道必须进行交流耦合、并且交流耦合电容器与发送器关联。 最小电容为75nF、最大电容为265nF。

    在 TUSB1002和 USB 主机之间连接时、100nF 是电容。

    在 TUSB1002和 USB 连接器之间进行连接时、根据 USB 规范、TX 上需要100nF 的电容器。 RX 上的330nF 电容器是可选的、但如果您确实在 RX 上放置了电容器、则必须假设相应 TX 上有100nF 电容器。 总电容为~76nF、在 USB 规范的范围内。 RX 上的330nF 电容也是 USB-IF ECN 的推荐值。

    谢谢
    David
  • 请注意,本文内容源自机器翻译,可能存在语法或其它翻译错误,仅供参考。如需获取准确内容,请参阅链接中的英语原文或自行翻译。
    尊敬的 David:
    感谢您的反馈。
    在我的问题中、数据表中的简化版原理图和 EVM 原理图在 RX 引脚连接之间是不同的。 区别在哪里?
    TUSB1002与主机和设备之间的连接网络应如何相互对应?

    谢谢。
  • 请注意,本文内容源自机器翻译,可能存在语法或其它翻译错误,仅供参考。如需获取准确内容,请参阅链接中的英语原文或自行翻译。

    Yisyuan

    请参阅随附的 USB ECN。 RX 上的交流耦合电容器是可选的。 如果确实选择在 RX 线上放置电容器、则电容需要为330nF。

    谢谢

    Davide2e.ti.com/.../0312.USB-3.1-ECN-Rx-AC-Coupling-Capacitor-Option.pdf

  • 请注意,本文内容源自机器翻译,可能存在语法或其它翻译错误,仅供参考。如需获取准确内容,请参阅链接中的英语原文或自行翻译。
    尊敬的 David:
    感谢您的反馈。
    此外、我想知道为什么 EVM 原理图没有在 RX 线路上添加电容器?

    谢谢。
  • 请注意,本文内容源自机器翻译,可能存在语法或其它翻译错误,仅供参考。如需获取准确内容,请参阅链接中的英语原文或自行翻译。
    Yisyuan

    EVM 是在 ECN 发布之前设计的。 由于 RX 线路上的电容器是可选的、我们决定不想返回并对 EVM 进行更改。

    谢谢
    David