请注意,本文内容源自机器翻译,可能存在语法或其它翻译错误,仅供参考。如需获取准确内容,请参阅链接中的英语原文或自行翻译。
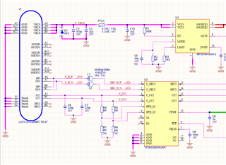
器件型号:TPD6S300A 早上好、我使用 TPD6S300ARUKR 器件。 5天前、我去了实验室、在4KV 接触中发生了 ESD 不合规情况。 在第一个脉冲时,屏蔽 USB-C 连接器的默认值是什么?
PCB 有4层:
L1信号+GND
L2接地
L3电源
L4信号+GND
我很难找到一个解决方案,如何减少这种 ESD 在 groung 飞机。
感谢您的帮助
Alexandre
