This thread has been locked.

If you have a related question, please click the "Ask a related question" button in the top right corner. The newly created question will be automatically linked to this question.

[参考译文] SN65HVD10:两个模块之间的 SN65HVD10隔离

Guru**** 2521920 points
Other Parts Discussed in Thread: ISOW1432, ISO1430, ISO1450

请注意,本文内容源自机器翻译,可能存在语法或其它翻译错误,仅供参考。如需获取准确内容,请参阅链接中的英语原文或自行翻译。

https://e2e.ti.com/support/interface-group/interface/f/interface-forum/1209846/sn65hvd10-sn65hvd10-isolation-between-two-modules

器件型号:SN65HVD10
主题中讨论的其他器件:ISOW1432ISO1430ISO1450

大家好、    

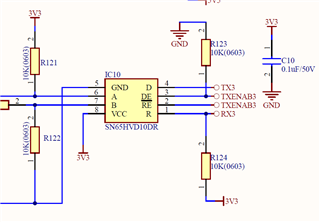
我们使用了收发器(SN65HVD10DR)。 我在下面添加了电路图。

问题是我们已经将 SN65HVD10DR 连接到 B&R CS 通信模块。 然而、B&R A、B 和 SN65HVD10DR A、B 之间不存在通信隔离 请建议如何隔离 A/B 通信。

请做必需的。

  • 请注意,本文内容源自机器翻译,可能存在语法或其它翻译错误,仅供参考。如需获取准确内容,请参阅链接中的英语原文或自行翻译。

    如果您需要电流隔离、请使用隔离式 RS-485收发器、例如 ISO1430、或者如果您还没有隔离式电源、请使用 ISOW1432。

  • 请注意,本文内容源自机器翻译,可能存在语法或其它翻译错误,仅供参考。如需获取准确内容,请参阅链接中的英语原文或自行翻译。

    您好!

    有几个可能的选项需要探索。

    您可以在控制器和控制台引脚(D、DE、/RE、R)之间添加一个数字 隔离器、使控制器与器件隔离。

    2.您可以查看我们的隔离式 RS-485产品系列,因为这些器件提供集成隔离。  https://www.ti.com/interface/rs-485-rs-422/products.html#1690=Yes&

    我还加入了我们的隔离团队、就向此系统添加隔离的最佳方法发表意见。

    此致!

    帕克·道德森

  • 请注意,本文内容源自机器翻译,可能存在语法或其它翻译错误,仅供参考。如需获取准确内容,请参阅链接中的英语原文或自行翻译。

    谢谢帕克。

    您好!  

    如帕克所说,  
    ISO1430支持高达 12Mbps 的速率、ISO1450支持高达 50Mbps 的速率。 在这些型号中也提供全双工选项。 如果没有次级侧电源、 请使用我们的明星产品 ISOW1432、它具有集成式直流/直流转换器。 它是全双工产品、但也可用于半双工配置。

    谢谢
    Vikas J