Other Parts Discussed in Thread: THVD8000
主题中讨论的其他器件:THVD8000
工具与软件:
大家好、团队成员:
1.下图所示的应用方法是否正确?(共24个节点)
2.关于低通滤波器的问题、请根据示意图提供答案。
器件使用交流非隔离式电源(N 线连接到 GND)、低通滤波器可能无法实现预期的效果。 在这种情况下、应该怎么做?

This thread has been locked.
If you have a related question, please click the "Ask a related question" button in the top right corner. The newly created question will be automatically linked to this question.
尊敬的 Reed:
Unknown 说:1. 下图中显示的应用方法是否正确?(共24个节点)[/QUOT]我不确定。 我看到会产生3.3V 电压的电源吗? 而灰色文字、即交流110V 到250V。
我们的器件无法连接到具有该高电压的交流线路。 您可能需要使用变压器来隔离电压、然后使用转接驱动器来驱动变压器。 请参阅下面的参考设计。
https://www.ti.com/lit/ug/tiduf48c/tiduf48c.pdf?ts = 1737587174043
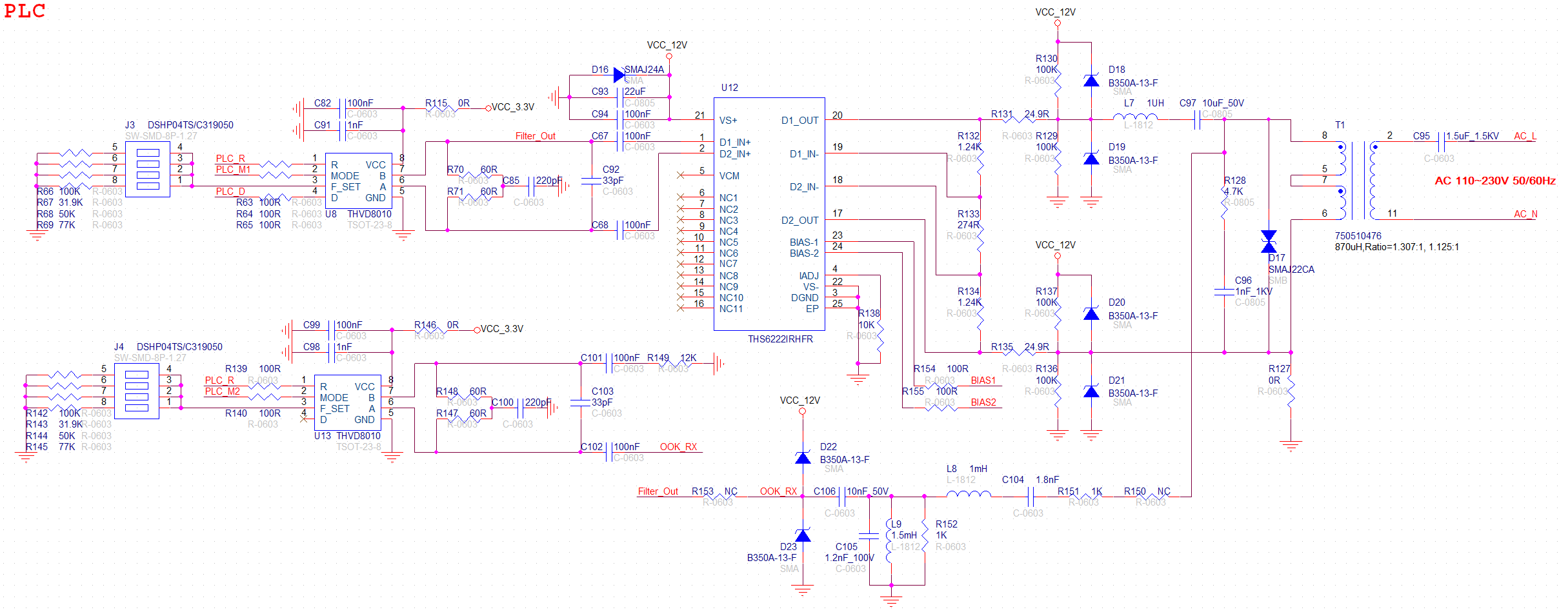
[报价用户 id="469122" url="~/support/interface-group/interface/f/interface-forum/1464466/thvd8010-application-issues "]2.关于低通滤波器的问题、请根据示意图提供答案。
器件使用交流非隔离式电源(N 线连接到 GND)、低通滤波器可能无法实现预期的效果。 在这种情况下、应该怎么做?
[报价]我们有我之前提到的 TI 设计中的输入滤波器示例(图2-6)。 我不完全确定您要寻找什么样的滤波器、因为您的看起来更像尝试稳定共模。
-鲍比
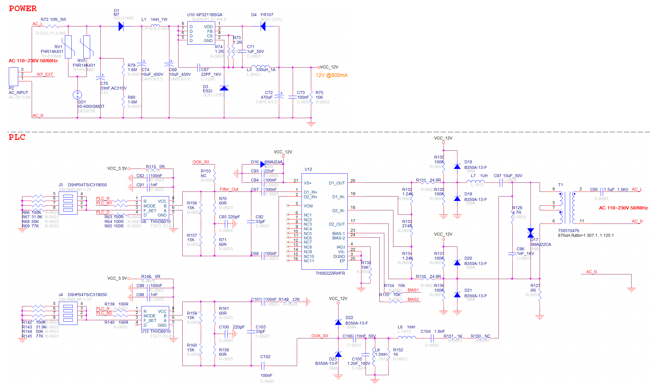
a:下图是开发板应用的原理图。 图中所示的交流电源线是否直接连接到 TP3和 TP4网络以便使用?

交流电压是多少? 如果该过大、THVD8000可能会损坏。 对于更高的电压、您需要使用变压器来隔离和衰减交流信号。 不过、我们的 THVD8000无法直接驱动变压器。
[报价 userid="469122" url="~/support/interface-group/interface/f/interface-forum/1464466/thvd8010-application-issues/5656222 #5656222"]b :下图是开发板应用的原理图。 图中红圈内的电路的实际功能是什么?

电路板的那个部分用于直流电源(例如电缆供电、而不是板/器件电源)。 电感器 L1和 L2将电源与器件的调制信号输出隔离。
[报价 userid="469122" url="~/support/interface-group/interface/f/interface-forum/1464466/thvd8010-application-issues/5656222 #5656222"]c. 下面所示的实际应用(中性线 N 连接到 GND 地)的电路原理图是否存在问题?

220V AC 对于此器件处理过多、将会发生中断。
您需要使用变压器来保护器件。
请查看以下 TI 设计:
-鲍比
a:在计划中、如果输入端子电压介于20~50V 和220V 之间、该如何修改电路?

在这种拓扑中、不能直接将两个不同的电源轨/输出连接在一起。 他们可能需要使用两个独立的网络。
b. 能否使用两个 HTVD8000、一个接收器和一个发送器、增加传输距离? 如果是、可以提高多少?
这是通信正常工作所必需的。 其中一个发送器通过编码的电缆发送信号。 需要使用接收器对已编码信号进行解码、使其从差分信号返回到 TTL。 不能只使用一个。 (所有设置中至少需要2个 THVD80X0、一个用于发送、一个用于接收)。
-鲍比
Reed、
编辑:我修改了我的回应,因为我意识到你在使用伪差分模式。
参考设计中的偏置电阻 R154/155为10k Ω、原理图中的偏置电阻器为100 Ω。
参考设计中的原理图在 THVD80x0 A/B 引脚上包含连接到 GND 的15k 下拉电阻器、这在您的原理图中是看不到的。 我会在此处设置它们、并使用"不填充(DNP)"以防万一。
缓冲电阻器(R128)应为4.7欧姆。 这是参考设计上的一个错误。
-鲍比
Bobby、您好!
请帮助查看下面的 原理图 。
此图与单个 THVD8000解决方案兼容。
此链接中的文档指出、可以使用单个 THVD8000解决方案。 我是否理解正确?
使用 THVD80x0器件通过交流电源插座 www.ti.com.cn/.../slla590进行通信

尊敬的 Reed:
这就是我之前提到的设计: https://www.ti.com/lit/ug/tiduf48c/tiduf48c.pdf?ts = 1740443380163
您参考的设计也可以正常工作。 TI 设计中的上述电阻器(R156和 R157)连接到 GND、因此您可以在原理图中修改该电阻器、但我认为您可以让这些电阻器 DNP (请勿组装)。
此链接中的文档指出、可以使用单个 THVD8000解决方案。 我是否理解正确?
是的、这个想法是你有一个驾驶的---- 电缆--- 一个用于接收。
因此、您可以将一个用于发送板、另一个用于接收板。 (一次只需填充一个)。
-鲍比